Lenovo ThinPad E430 notebook does not trigger repair

Lenovo ThinPad E430 notebook does not trigger repair

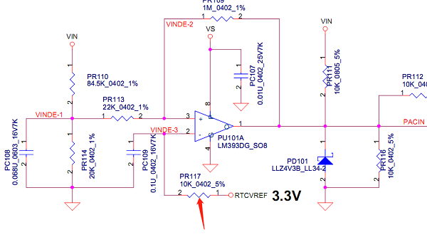
After finding the corresponding LM339, it was found that the two-pin resistor was seriously corroded, so a 10K resistor was replaced. Test run, ACIN has been sent out, power on and start up, perfect machine lighting.

Lenovo ThinPad E430 notebook does not trigger maintenance.

Machine model: Lenovo ThinPad E430 notebook

Fault symptom: the notebook does not trigger.

Maintenance process:

A ThinPad E430 fault machine, the notebook does not trigger. Disassemble the machine, and after testing with 3V and 5V, test EC lacks ACIN. According to the drawings, it is issued by LM339 of PU101.

Lenovo ThinPad E430 notebook does not trigger repair

Lenovo ThinPad E430 notebook does not trigger maintenance Figure 1

After finding the corresponding LM339, it was found that the resistance of the two-pin connection was seriously corroded.

Lenovo ThinPad E430 notebook does not trigger repair

Lenovo ThinPad E430 notebook does not trigger maintenance Figure 2

With a slight scratch, the resistance will drop and the pad will be gone.

IMG_258

Lenovo ThinPad E430 notebook does not trigger maintenance Figure 3

Replace a 10K resistor.

IMG_259

Lenovo ThinPad E430 notebook does not trigger maintenance Figure 4

Test run, ACIN has been sent out, power on and start up, perfect machine lighting. Troubleshooting, maintenance is over.

IMG_260

Lenovo ThinPad E430 notebook does not trigger maintenance Figure 5