Shenzhou Ares N150RD Notebook Won’t Turn On repair

Shenzhou Ares N150RD laptop Won't Turn On, motherboard PCB layer burned through, replaced EC and charging chip, and repaired after Jump wire.

Shenzhou Ares N150RD Notebook Won’t Turn On repair

Machine model: Shenzhou Ares N150RD

The board number is N150RD。

Fault: motherboard PCB layer burned through, laptop Won’t Turn On

Maintenance process: it is found in drawing forum and Xinzhizao Soft. The fault is like this.Current protection isolation is directly burned through.

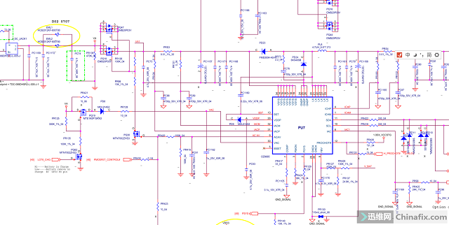
Shenzhou Ares N150RD Notebook Won't Turn On repair

Shenzhou Ares N150RD Notebook Won’t Turn On repair Figure 1.

I dug this out. The two P-channel field tubes are directly installed at opposite positions. First, a field tube is installed and measured on the other side of the charging chip. The line from the body diode to VCC pin is cut off. Scrape PCB layer to see the approximate position. After flying the line, the measuring chip 30 pin already has VCC, linear (29) and ACOK.

Shenzhou Ares N150RD Notebook Won't Turn On repair

Shenzhou Ares N150RD Notebook Won’t Turn On repair Figure 2.

From the direct connection point Jump wire of PR126 and PR86 to the G-level of the field tube, the current detection resistor has been removed, and the common point with adjustable normal connection has been generated. After the current detection resistor is connected, the current directly reaches over 30 mA. Measuring motherboard 3.3V Inductor has normal VCC, but 5V Inductor doesn’t. This should be a new standby mode. Press Switch to generate other standby VCC.

Touch EC high temperature and check that EC standby VCC pin 74 pin is supplied by 3.3V generated by VCC chip, and the EC is burned out. Remove the EC and make up another field tube. All the flying wires fly up, and the common point of VCC test is gone again.

Measure the condition of the charging chip, the linearity is only 0.7. Don’t think that the charging chip is broken, order EC and charging chip, and replace them directly when you come back. Then, cut a small board from Parts motherboard, and put the heavy flying and galvanometer resistor on the small board where the original Current protection should be isolated. I don’t know if it counts as transplanting flowers to trees.

Shenzhou Ares N150RD Notebook Won't Turn On repair

Shenzhou Ares N150RD Notebook Won’t Turn On repair Figure 3.

634;IMG_259

Shenzhou Ares N150RD Notebook Won’t Turn On repair Figure 4.

The common point VIN has flown two times, and the yellow power line of the desktop has arrived at PJ68 and PJ69. The VCC port (Current protection isolated) of this board is too close to the CPU MOSFET. I don’t know if it is the design reason that the heat is not easy to dissipate, so it will burn through PCB layer. After the installation test, the Logo lights up and can enter the system normally, and the maintenance is finished.

769;IMG_260

Shenzhou Ares N150RD Notebook Won’t Turn On repair Figure 5.