Address
304 North Cardinal
St. Dorchester Center, MA 02124
Work Hours
Monday to Friday: 7AM - 7PM
Weekend: 10AM - 5PM
Address
304 North Cardinal
St. Dorchester Center, MA 02124
Work Hours
Monday to Friday: 7AM - 7PM
Weekend: 10AM - 5PM
Haier Machinist M510-I5 D2 notebook is restarted for repair due to irregular power failure
The measured VR_EN of the power supply chip only fluctuates between 2.9V and 3.2V, and it is obvious that there is a problem along the way. It is measured that the PG signal of memory power supply of 2 pins is abnormal; After the small tube is replaced, the power will not be cut off, and the voltage will return to normal.
Machine model: Haier mechanic M510-I5 D2
Main board number: 6-71-WA500-D02A
Fault phenomenon: the notebook restarts at irregular power failure.
Maintenance process:
Received a mechanic’s notebook computer, the fault description is that it is restarted due to irregular power failure during use.

Haier Machinist M510-I5 D2 Notebook will be restarted for maintenance due to power failure from time to time Figure 1
First of all, from standby, 3VDD and 5VDD are available after they are connected to the power supply. After waiting for the power failure, these two power supplies are available, but they are not turned off. Therefore, it can be judged that there is no problem with the common point and standby voltage, and the startup can be triggered again.

Haier Machinist M510-I5 D2 Notebook will be restarted for maintenance due to power failure from time to time Figure 2
After standby, check according to the power-on sequence. This kind of motherboard features high secondary voltage conversion failure. Starting from the secondary voltage, it is found that these voltages are turned off at the same time after power failure, but they are normal before power failure.

Haier Machinist M510-I5 D2 notebook is restarted for maintenance due to power failure from time to time Figure 3
Check the CPU power supply and memory power supply again, and it’s also normal. The inductor back-end of large power supply is all tested again, and it’s normal when it’s not powered off. Because the fan didn’t run wildly when the power was off, but all power supplies were suddenly turned off, and the temperature control part temporarily judged that it was normal.
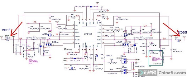
The backward timing is backward from the turn-on of CPU power supply. It is measured that the turn-on foot VR_EN of the power supply chip fluctuates only between 2.9V and 3.2V. Obviously, there is something wrong with this way.

Haier Machinist M510-I5 D2 notebook is restarted for maintenance due to power failure from time to time Figure 4
This voltage comes from a big AND gate chip, and the PG signals of all major power supplies basically arrive here. The measured PG signal of the memory power supply of 2 pins is abnormal.

Haier Machinist M510-I5 D2 Notebook will be restarted and repaired due to power failure from time to time Figure 5
This signal is sent directly by the memory power supply chip after the PWM voltage is normal. The measured PGOOD pin is only 2.6V. After changing the chip and the pull-up resistor, the voltage is still 2.6V, and the power is still off from time to time.

Haier Machinist M510-I5 D2 notebook is restarted for maintenance due to power failure from time to time Figure 6
Check the time sequence further. When the starting voltage of chip S5 on pin 11 of the chip is measured, the probe will be powered off as soon as it touches. This voltage is generated by SUSC# control PQ16.

Haier Machinist M510-I5 D2 notebook is restarted for maintenance due to power failure from time to time Figure 7
This is the common fault of the blue sky motherboard. The 6-pin double MOS tube is bad, and one of the tubes that causes power failure appears.

Haier Machinist M510-I5 D2 notebook is restarted for maintenance due to power failure from time to time Figure 8
After the small tube is replaced, the power will not be cut off, and the voltage will return to normal.

Haier Machinist M510-I5 D2 notebook is restarted for maintenance due to power failure from time to time Figure 9