Address
304 North Cardinal
St. Dorchester Center, MA 02124
Work Hours
Monday to Friday: 7AM - 7PM
Weekend: 10AM - 5PM
Address
304 North Cardinal
St. Dorchester Center, MA 02124
Work Hours
Monday to Friday: 7AM - 7PM
Weekend: 10AM - 5PM
Dell PP39l laptop Won’t Turn On for repair
Machine model: DELL PP39L
Main board version number:

Dell PP39l laptop Won’t Turn On for repair Figure 1.
Fault symptom: notebook computer Won’t Turn On, standby 0.008A, press Switch auto power off, the current of auto power off is different every time.
Maintenance process: the EC/ bridge BIOS on the motherboard has been changed, and the graphics card has been repaired.multimeter tests the key test points on the motherboard, and there is no obvious Inductor phenomenon in common points, CPU Inductor, bridge Inductor, graphics card Inductor, memory Inductor and subsequent output. It’s also manufactured by Quanta, needless to say HWPG signal, or give EC66 pin a 3.3V directly.

Dell PP39l laptop Won’t Turn On for repair Figure 2.
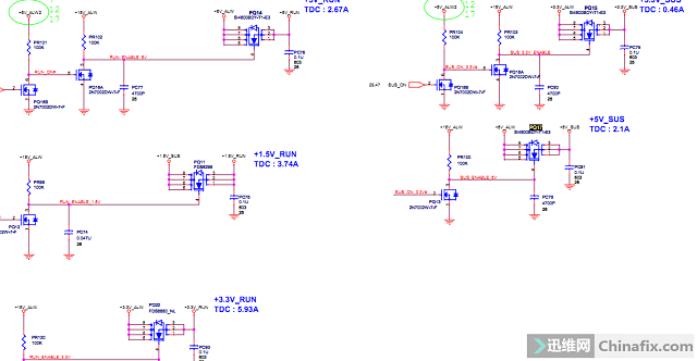
It turned out to be auto power off. Isn’t there something wrong with HWPG? Tracing HWPG is through a resistor pull-up.

Dell PP39l laptop Won’t Turn On for repair Figure 3.
The other end of R167 came out at the moment of auto power off. Before this board was repaired to the second level VCC convert transistor, there was something wrong. Find out which pipes to measure.

Dell PP39l laptop Won’t Turn On for repair figure 4.
All the measurements were made and no problems were found. Then I began to suspect that this MOSFET was not turned on (no output VCC caused). With this method, it is judged that the PQ14/PQ22/PQ17/PQ15 is removed and directly connected to see if it is due to a certain pipe.
Of course, it’s not all connected at once, but one by one. Judging from this, the fault remains the same, and then the EC/ bridge BIOS is brushed, and the fault remains the same. Finally, try to tear R167 down directly.

Dell PP39l laptop Won’t Turn On for repair figure 5.

Dell PP39l laptop Won’t Turn On for repair figure 6.
As a result, the current suddenly jumped to 1.3A, and continued with current of change, then connected to screen booting up, and the maintenance ended.