Address
304 North Cardinal
St. Dorchester Center, MA 02124
Work Hours
Monday to Friday: 7AM - 7PM
Weekend: 10AM - 5PM
Address
304 North Cardinal
St. Dorchester Center, MA 02124
Work Hours
Monday to Friday: 7AM - 7PM
Weekend: 10AM - 5PM
Lenovo thinpad E430 notebook no power on maintenance
Lenovo thinpad E430 notebook no power on, found the corresponding LM339, found that the resistance of two pin is serious corrode.Replace a 10k resistor, test run, AcIn has been sent out, power on and start,Normally booting up.This is the end of troubleshooting.
Machine model: Lenovo thinpad E430 notebook
Fault phenomenon: notebook no power on
Maintenance process:
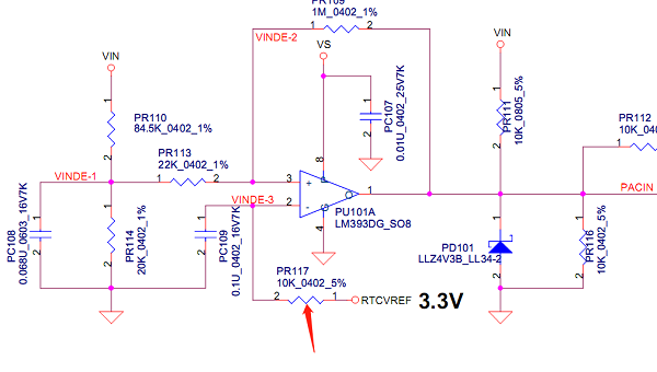
no power on top, thinpad, is out of order.After dismantling the machine and testing for 3V and 5V, the test EC was lack of AcIn.According to the drawing, it was sent by LM339 of pu101.

After finding the corresponding LM339, it was found that the resistance of pin was serious corrode.

Lenovo thinpad E430 notebook no power on maintenance Figure 1
With a little scraping, the resistor will drop and PAD will be gone.

Lenovo thinpad E430 notebook no power on maintenance Figure 2
Replace a 10k resistor.

Lenovo thinpad E430 notebook no power on maintenance Figure 3
Test run, AcIn has been sent out, power on,Normally booting up.This is the end of troubleshooting.

Lenovo thinpad E430 notebook no power on maintenance Figure 4