Address
304 North Cardinal
St. Dorchester Center, MA 02124
Work Hours
Monday to Friday: 7AM - 7PM
Weekend: 10AM - 5PM
Address
304 North Cardinal
St. Dorchester Center, MA 02124
Work Hours
Monday to Friday: 7AM - 7PM
Weekend: 10AM - 5PM
ASUS FX505GD Laptop Won’t Turn On Repair
Machine model: ASUS FX505GD
Symptoms: Laptop Won’t Turn On
Maintenance process: The standby current is 0.03 when plugged in, and it jumps slightly occasionally. It is initially judged to be no power on. Brush two BIOS to no avail, then test standby!
The robot with only the dots personally likes to check down the EC pin bit. LID_SW# is normal, EC_RST# is normal, +EC_VCC fluctuates abnormally, find the source.

ASUS FX505GD Laptop Won’t Turn On Repair Figure 1.
3VO to 3VS, measuring 3VO will be auto power off, measuring 5VO is the same as auto power off, dual-channel comparison of 3V and 5V at the same time, indicating that there must be a problem with opening, continue dual-channel comparison of 3V and ON, channel 1 (yellow) is ON.

ASUS FX505GD Notebook Won’t Turn On Repair Figure 2.
Turn on the resistance from VSUS_ON_EC, EC control, disconnect the standby chip and VSUS and find that VSUS is normal. Accidentally found a similar fault in this post, ASUS W519L X555LP no booting fault for help https://www.chinafix.com/thread-1081544-1-1.html(Source: Xunwei.com).
The following all say that the CPU is broken, is the bridge hanging? The board is an 8th generation U, SR40B bridge, continue to check the bridge standby conditions.
PM_PWRBTN# 3.3V, but no pull-down by Switch;
+1.05VSUS is normal;
PM_RSMRST# normal (refers to auto power off);
+1.8VO is normal;
+VCCPDSW_3P3 normal;
BATLOW# normal;
+VCC_RTC 3.3;
+VCCRTCEXT 1.5V;
+VCCPRTC_3P3 3.3;
INTRUDER# 2.7;
SRTC_RST# 3.0;
The test found that disconnecting any one of 1.05V, 3V or 1.8V will no longer auto power off, but the current is slightly different. Separately disconnect the 3V standby current 0.008, disconnect the 1.05V current 0.09, disconnect the 1.8V current 0.05, it seems that the auto power off is the auto power off after the standby is completely completed? SUS_PWRGD is normal, change the bridge? Measure the memory auto power off and find that the memory auto power off is out, and it is also in the auto power off ranks.

ASUS FX505GD laptop Won’t Turn On repair Figure 3.
1.2V can show that the motherboard has been turned on by switch,auto power off is due to the problems of the rear stage auto power off, which leads to the whole board auto power off. If the rear axle is disconnected at 3, 1.05 and 1.8, it will not be normal, and Won’t Turn On will naturally not be affected by the rear stage. The original EC VCC should have been noticed. The auto power off of EC VCC was converted from 3V standby by auto power off, which belongs to the second class auto power off, not EC standby auto power off.Keep checking. The 5V conversion is normal,Diode value is normal.

Asus FX505GD laptop Won’t Turn On maintenance figure 4.
5VS.

Asus FX505GD laptop Won’t Turn On maintenance figure 5.
+5V.

Asus FX505GD laptop Won’t Turn On maintenance figure 6.
3V conversion.

Asus FX505GD laptop Won’t Turn On maintenance figure 7.
3VS.

Asus FX505GD laptop Won’t Turn On maintenance figure 8.
+3V.

Asus FX505GD laptop Won’t Turn On maintenance figure 9.
auto power off of other roads is relatively gentle, while +3V is a cliff-like drop. Is there a problem here? Compare 3VS and SUSC channel one as SUSC.

Asustek FX505GD Notebook Won’t Turn On Maintenance Figure 10.
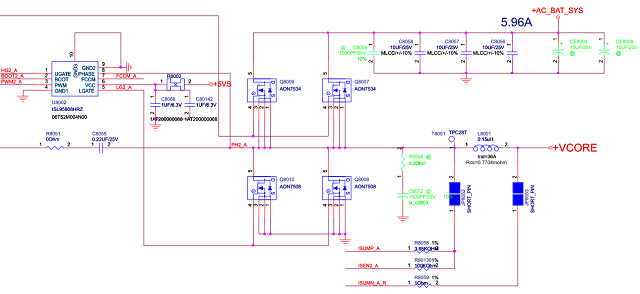
First drop for comparison, which means that it is auto power off caused by opening, temporarily put it to test the next one, and 1.05VO to 1.05V is normal; 2.5V is normal; VCCSA is normal; VCCIO is normal; VCORE none.

Asus FX505GD laptop Won’t Turn On maintenance figure 11.
I found the CPU VCC chip, and I felt that pin seemed a little dirty, and there seemed to be a feeling of foreign objects. After cleaning, I turned on Repeat welding again, and turned on the power Switch. The surprise came, and the standby current was 0.038 without current of change!

Asustek FX505GD Notebook Won’t Turn On Maintenance Figure 12.
Measure the standby no longer disorderly jump, press Switch current running all the way, already booting up.

Asus FX505GD laptop Won’t Turn On maintenance figure 13.

Asustek FX505GD Notebook Won’t Turn On Maintenance Figure 14.
Summary: The fault of this machine is very simple. Only the chip current change 10701 corrode of CPU VCC leads to no CPU auto power off. However,current change is misjudged as no power on is not powered on due to its small size of 0.003-0.004-0.003 and lack of experience. This is a great lesson.