Address
304 North Cardinal
St. Dorchester Center, MA 02124
Work Hours
Monday to Friday: 7AM - 7PM
Weekend: 10AM - 5PM
Address
304 North Cardinal
St. Dorchester Center, MA 02124
Work Hours
Monday to Friday: 7AM - 7PM
Weekend: 10AM - 5PM
CLEVO system P775TMMB-0D notebook startup alarm Won’t Turn On repair
Machine model: CLEVO alignment system P775TMMB-0D[6-71-P77F0-D02]
Malfunction: boot into the system for two minutes or so auto power off, accompanied by beep alarm.
Fault analysis: CLEVO alarm, check the video card and fan first.

CLEVO system P775TMMB-0D notebook startup alarm Won’t Turn On repair figure 1.
Maintenance process: the nVidia graphics card control panel is normal when entering the system, and there is GTX1060 graphics card in the device manager, so it turns to measure the temperature control signal of the graphics card.

CLEVO system P775TMMB-0D notebook startup alarm Won’t Turn On repair figure 2.
Measure the waveforms of SMD_VGA_THERM and SMC_VGA_THERM respectively, and find that the waveforms are normal.

CLEVO system P775TMMB-0D notebook startup alarm Won’t Turn On repair figure 3.
For the time being, eliminate the problems related to the graphics card and turn to the fan fault. Press the boot screen to light up, the graphics card fan does not respond, the CPU fan turns, and the positions of the two fans are reversed, but the CPU fan turns and the graphics card fan doesn’t turn, so it turns to measure the graphics card fan interface VCC, and the measurement shows that:

CLEVO system P775TMMB-0D notebook startup alarm Won’t Turn On repair figure 4.
VGA_FAN_OUT VCC is 0,Short circuit was not found in Measuring diode value after power failure, so trace it forward.

CLEVO system P775TMMB-0D notebook startup alarm Won’t Turn On repair figure 5.
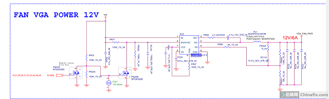
Its control chip VIN VCC is 0V, which is obviously abnormal.Measuring diode value found Short circuit.

CLEVO system P775TMMB-0D notebook startup alarm Won’t Turn On repair figure 6.
Tracing the drawings found that it originated from PU5 MP8715DN,Current heating test found its high temperature, and Short circuit excluded it after dismantling.

CLEVO system P775TMMB-0D notebook startup alarm Won’t Turn On repair figure 7.
Since there is no chip or Parts motherboard in hand, I turned over the drawings and decided to borrow the 12V of the CPU fan.

CLEVO system P775TMMB-0D notebook startup alarm Won’t Turn On maintenance figure 8.
Therefore, the original chip MP8715DN was removed, and Jump wire was between two Inductor.

CLEVO system P775TMMB-0D notebook startup alarm Won’t Turn On repair figure 9.
After flying the line, the graphics card fan turns normally, so it enters the system. After the test, everything is normal. Call the customer to pick up the machine.

CLEVO system P775TMMB-0D notebook startup alarm Won’t Turn On repair figure 10.
This is the end of maintenance.