Address
304 North Cardinal
St. Dorchester Center, MA 02124
Work Hours
Monday to Friday: 7AM - 7PM
Weekend: 10AM - 5PM
Address
304 North Cardinal
St. Dorchester Center, MA 02124
Work Hours
Monday to Friday: 7AM - 7PM
Weekend: 10AM - 5PM
Asus U4000U notebook does not trigger repair.
Machine model: ASUS U4000U
Board number: UX310UV 2.0
Fault phenomenon: the notebook does not trigger.
Maintenance process:
An ASUS U4000U laptop can’t be turned on. Plug-in measurement EC AVCC power supply +3VA_EC is constantly jumping high and low, so is EC_RST#. Watch the waveform with analog oscilloscope.

Asus U4000U notebook does not trigger maintenance figure 1
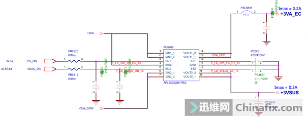
Check that the source of +3VA_EC is converted from PU8801.

Asus U4000U notebook does not trigger maintenance figure 2
EN1 PS_ON of PU8801 turns on +3VA to +3VA_EC, the PS_ON is emitted by EC, and the PS_ON voltage keeps jumping, which seems to be a PS_ON problem.

Asus U4000U notebook does not trigger maintenance figure 3
The voltage waveform of PS_ON_EC is also a jump. Check the conditions for EC to issue PS_ON_EC.
The reset of EC and AVCC can only be generated after +3VA_EC. Check the signal pulled up by +3VA, and the EC pulled up or powered up by +3VA is as follows:

Asus U4000U notebook does not trigger maintenance figure 4
The VSTBY0 power supply is normal, PWR_SW# and LID_SW# have 3V high level, and AC_IN_OC# has 0V low level.
Under normal circumstances, after the EC is powered by VSTB0 deep sleep, when the battery is plugged in, the high-level LID_SW# and PWR_SW# with normal jump will send out the high-level PS_ON_EC; when the battery is not plugged in, the normal low-level AC_IN_OC# and the high-level LID EC will automatically send out the PS_ON_EC, and ASUS will generally start automatically without plugging in the built-in battery.
The resistance value of +3VA is normal and the voltage is normal, so it is suspected that EC is damaged. Replace EC directly.

Asus U4000U notebook does not trigger maintenance figure 5
After the change, it will be automatically powered on. When it is powered off, the machine will be turned on. The installation test is OK, and it is perfectly repaired.

Asus U4000U notebook does not trigger maintenance figure 6