Address
304 North Cardinal
St. Dorchester Center, MA 02124
Work Hours
Monday to Friday: 7AM - 7PM
Weekend: 10AM - 5PM
Address
304 North Cardinal
St. Dorchester Center, MA 02124
Work Hours
Monday to Friday: 7AM - 7PM
Weekend: 10AM - 5PM
Lenovo IH61MA mainboard Won’t Turn On repair
Main board model: Lenovo IH61MA V1.0 main board
Symptoms: motherboard Won’t Turn On
Maintenance process:
Connect a Lenovo IH61MA V1.0 motherboard with silk screen printing on the back: H61H2-LM5, which should be an elite OEM.

Lenovo ih61ma motherboard cannot be powered on for repair Figure 1.
Except CPU,VCC is not displayed, and the rest VCC is basically normal. PCH VCC 1.05V is normal and CPU VCC 0V is abnormal.

Lenovo ih61ma motherboard cannot be powered on for repair Figure 2.
PCH VCC 1.05V is normal, and VCC 0V is abnormal.

Lenovo ih61ma motherboard cannot be powered on for repair Figure 3.
Memory VCC 1.5V is normal, open the drawing.

Lenovo ih61ma motherboard cannot be powered on for repair Figure 4.
Measure that 9 pin is turned on to low level.

Lenovo ih61ma motherboard cannot be powered on for repair Figure 5.
Run to trace.

Lenovo ih61ma motherboard cannot be powered on for repair Figure 6.
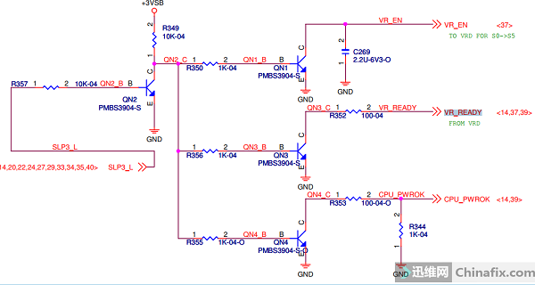
It is found that the SLPS3 signal is normally high, and QN1 is controlled by QN2. Because there are many bad sesame tubes, two 2N7002 are removed from Parts motherboard and replaced directly, and VR_EN under test has been at a normal high level. When the fan turns and stops, the CPU has an output of 1.13V VCC instantly, and it is invalid to plug and insert the memory, and it is invalid to refresh the BIOS. Replace QN4 directly, where PWROK corresponds to VR_RDY.
Electricity, found that no longer repeated startup, into a stable operation mode. VR_RDY has reached normal 3.3V,CPU VCC is normal, and display VCC is normal.
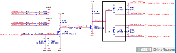
Power-on test again, still no display.multimeter test BIOS chip selection signal has no current of change, the whole board VCC is normal, and PCIEA11 pin 3.3v is reset to 0.

Lenovo ih61ma motherboard cannot be powered on for repair Figure 7.
The nearby A13.A14 is 0.388 and 0.391, basically judging that CLK has come out. The condition for H61 to reset is that two power supplies are good and CLK, the actually measured CLK is basically normal, and PCH_SYSPWROK is actually low level.

Lenovo ih61ma motherboard cannot be powered on for repair Figure 8.
This is one of the good signals sent to PCH power supply. If it is low, it is definitely abnormal. When it is traced back to VR_READY, it is found that this signal is also low level. Continue to check and find out that the truth has surfaced here.

Lenovo ih61ma motherboard cannot be powered on for repair Figure 9.
The actual measured VR_RDY is high and VR_READY is low. The normal situation should be that VR_RDY is high, MN29 is turned on and MN28 is turned off, so that VR_READY is raised to high level and then sent to PCH. According to the measurement, the G grade of MN29 sesame tube is high, and the D grade is 3.2V, which is abnormal. VR_READY has been raised normally after replacement. In the measurement of PCIEA11 pin, it has been normal for 3.3v
With multimeter BIOS chip selection,current of change has been read and written normally, but it still doesn’t run code. The basic test memory conditions are met: VTT VCC 0.75, memory SPD, and reset conditions are met. After unplugging the memory, there are 4 alarms, and then download the dual bios brush in the forum. The fault is still the same. Change a memory at will and beep twice, and then booting up.

Lenovo ih61ma motherboard cannot be powered on for repair Figure 10.
Copying machine, when it is turned on again, drip, drip, beep, common three short and one long alarm. After eliminating pull-up, disconnection and resistance deterioration, find the culprit.

Lenovo ih61ma motherboard cannot be powered on for repair Figure 11.
The two sesame tubes in the black box were removed directly,Restart repeatedly was used dozens of times, and the problem was solved perfectly.

Lenovo ih61ma motherboard cannot be powered on for repair Figure 12.