Address
304 North Cardinal
St. Dorchester Center, MA 02124
Work Hours
Monday to Friday: 7AM - 7PM
Weekend: 10AM - 5PM
Address
304 North Cardinal
St. Dorchester Center, MA 02124
Work Hours
Monday to Friday: 7AM - 7PM
Weekend: 10AM - 5PM
The HP TPN-Q194 notebook will be powered off for maintenance once the boot light is on
[Machine model] HP TPN-q194
[Fault phenomenon] The notebook power-on light turns on and turns off.
[maintenance process]
Take over a HP TPN-q194 fault machine, which is in good appearance. First of all, the HP machine is recommended to be repaired with the original adapter, and there will be some inexplicable failures with the adapter.
[maintenance process]
Plug in the adapter and turn on the white light to prove that the standby circuit is fine, and the EC test is normal. 5V is generated normally, and the waveform is stable. This series q194, q211 machine generates 3v 1v when it is 5v standby, but only when the switch is pressed.

Hp TPN-Q194 notebook power-on light turns on, then power-off maintenance Figure 1
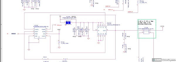
Press the switch, the red light of the switch will light up, and it will trigger when it is powered on. The voltage of tens of thousands of meters is 1V3V0.8V1.2V1.35V.. Think carefully that sa and cup have no power supply. Look at the chip 95829a, and look at the working conditions quickly. The power supply is turned on without 3.3v Find an hp drawing for reference. Press this 95829a to search dag75ambad0. This hp machine uses the same chip as this one. Chip: refer to dag75ambad0 drawing and la-e331p, so you can only refer to it.

Hp TPN-Q194 notebook power-on light turns on, then power-off maintenance Figure 2

Hp TPN-Q194 notebook power-on light turns on, then power-off maintenance Figure 3
At first glance, it was opened by ec No.83 83pin. Run the line according to this idea. As soon as the quantity is directly connected to 83 pins, press the switch immediately, there is no voltage, and the fault point is determined. The oscilloscope fluctuates slightly in a dozen times, so it can’t be that the ec is broken. Find a new one and put it on immediately, and it is still the same. Killed ec by mistake. Change the ec directly, because the ec of this machine is really easy to break, and it is a bit hasty to change it directly.

Hp TPN-Q194 notebook power-on light turns on, then power-off maintenance Figure 4
To open 95829a, ec must receive pg, and only when pg is normal will ec normally send out this 3.3. Could it be that the chip is broken? Just cut off this foot and press the switch to find the same thing. It is thought that Quanta has the classic design of summarizing pg into hwpg, and found a new maintenance idea. However, this machine has no drawings, and it is impossible to judge whether sa’s pg is also involved in the deep thinking of pg summarization.

Hp TPN-Q194 notebook power-on light turns on, then power-off maintenance Figure 5
Baidu found the explanation of this chip: (ISL95829AIRTZ Switch Controller Multi-Phase 3+2+1 Core Controller for IMV P8, 48LD6× 6 TQFN) is a 3+2+1 control with pwm. Refer to the drawing, pwm_sa is controlled by chip 35pin, and no pg participates in hwpg summary.

Hp TPN-Q194 notebook power-on light turns on, then power-off maintenance Figure 6

Hp TPN-Q194 notebook power-on light turns on and then loses power for maintenance Figure 7
Then start looking up hwpg according to the thinking just now. The 98th 98pin of Ec receives the voltage of VRON 3.3 from Hwpg to turn on sa and cpu. Measure the hwpg multimeter to measure the energy of 98pin to 0.001. I feel it. When I look at the drawing, there is a pull-up resistor r1266 with +3vs5 that is not installed. Start running the line. Looking for it for a while, I found it near the South Bridge. It is found that +1.0v_PWRGD has voltage, and it will drop without pressing the switch. Then he went into the misunderstanding and began to run frantically to find out where he was going. The multimeter has been fiddling around, and it won’t work.

Hp TPN-Q194 notebook power-on light turns on, then power-off maintenance Figure 8

Hp TPN-Q194 notebook power-on light turns on, then power-off maintenance Figure 9
Take this board and look around, thinking that there might be a power failure caused by pg not coming out. Then I started to check that pg didn’t come out. There must be a voltage that didn’t come out. Because the voltage didn’t come out, the chip didn’t produce pg normally. Look at the conditions under which the chip produces pg.
One by one, rule out which pg caused it, and start cutting pg solution. Where’s the pg of each chip? Find the drawings of each chip one by one. After the 3v-pg5v-pg1.2v-pg1.0v-pg0.8v-pg1.35v-pg are disconnected. Turn it on, it’s still the same. According to the chip manual, pg is an open-drain output pin. When outputting, this pin is externally pulled up to a voltage within the range of 90% ~ 120% of the regulated voltage. Otherwise, this pin will be pulled down inside.
Generally speaking, open-drain output means not outputting voltage, grounding at low level and not grounding at high level. If the pull-up resistor is connected externally, the voltage will be pulled to the power supply voltage of the pull-up resistor when the output is high. That is to say, when the chip works normally, this pin will output a high level without grounding, and the external 100k pull-up resistor will pull up to 3.3vhwpg and stabilize to 3.3V. The situation of this machine is that the chip is not working properly, and the pin of pg is always grounded. Cutting pg is to artificially set it high.

Hp TPN-Q194 notebook power-on light turns on, then power-off maintenance Figure 10

Hp TPN-Q194 notebook power-on light turns on and then loses power for maintenance Figure 11

Hp TPN-Q194 notebook power-on light turns on and then loses power for maintenance Figure 12
Immediately began to measure, found that there is a chip near the battery voltage to only a little 0.2v Start checking the chip.
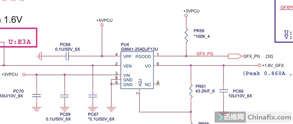
G9661m Internet query: I found the chip definition G9661PDF, and learned that G9661 has PG two feet, EN 3 feet, VCC four feet, VPP five feet, NC six feet, OUT seven feet, ADJ eight feet, and then I found that it produced +2.5V_SUS by referring to the same spot as Quanta DABKLGMB8D0, and Toshiba L700date 5MB8F0 produced+1.8V _ GFX. That chip may be adjustable, so cut the first pg first.

Hp TPN-Q194 notebook power-on light turns on and then loses power for maintenance Figure 12

Hp TPN-Q194 notebook power-on light turns on and then loses power for maintenance Figure 13

Hp TPN-Q194 notebook power-on light turns on and then loses power for maintenance Figure 14
Finally, the power is off, the red light of the power-on button is off, and the fault point is finally found. Let’s talk about changing the chip first, but it still only generates 0.2v Check that 2pin turns on 3.3v, 3pin supplies 3.3V, 4pin VPP-5v pulls up normally, and there is feedback. Since the sixth foot is right. Then deduct pc66 capacitor, and it is normal to ground.
Press the switch hwpg again to be normally pulled up to 3.3v, make up the pg to make up 83 pins, install the machine, and start the machine normally.
The machine will not lose power when the vron on the 83rd pin is disconnected, and other voltages will come out. Only VCCSA-VCC GT–+VCC _ Core controlled by 95829a will not come out. But it won’t be powered off.
At this time, the vron of the machine is cut off, and the vccsa cpu is powered off, but the machine will not be powered off at this time.

Hp TPN-Q194 notebook power-on light turns on and then loses power for maintenance Figure 15

Hp TPN-Q194 notebook power-on light turns on and then loses power for maintenance Figure 16

Hp TPN-Q194 notebook power-on light turns on and then loses power for maintenance Figure 17
Attached machine diagram.

Hp TPN-Q194 notebook power-on light turns on and then loses power for maintenance Figure 18
Summary:
This series q194 recently broke out. Press the power-on button, the red light turns on, and then the power is turned off. When the adapter light is normal, you can start with Quanta classic hwpg.