Address
304 North Cardinal
St. Dorchester Center, MA 02124
Work Hours
Monday to Friday: 7AM - 7PM
Weekend: 10AM - 5PM
Address
304 North Cardinal
St. Dorchester Center, MA 02124
Work Hours
Monday to Friday: 7AM - 7PM
Weekend: 10AM - 5PM

The Schematic, Circuit Diagram PDF file for Samsung S6 HD drawing SM-G9250. File info Pages: 145 Format: PDF File Size: 5.22MB Schematic Preview Samsung S6 HD drawing SM-G9250 Download Download XinZhiZao maintenance software to view the full Samsung S6 HD drawing…

The Schematic, Circuit Diagram PDF file for SM-G9280- troubleshooting. File info Pages: 154 Format: PDF File Size: 24.6MB Schematic Preview SM-G9280- troubleshootingSM-G9280- troubleshooting Download Download XinZhiZao maintenance software to view the full SM-G9280- troubleshooting Schematic Diagram.

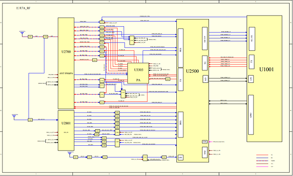
The Schematic, Circuit Diagram PDF file for Redmi 7A Level 3 Block Diagram. File info Pages: 3 Format: PDF File Size: 120KB Schematic Preview Redmi 7A Level 3 Block Diagram Download Download XinZhiZao maintenance software to view the full Redmi 7A…

The Schematic, Circuit Diagram PDF file for SM-G9280- disassembly drawing. File info Pages: 9 Format: PDF File Size: 6.31MB Schematic Preview SM-G9280- disassembly drawing Download Download XinZhiZao maintenance software to view the full SM-G9280- disassembly drawing Schematic Diagram.

The Schematic, Circuit Diagram PDF file for Redmi note 5A D6-D6S- motherboard schematic V1.0. File info Pages: 21 Format: PDF File Size: 2.41MB Schematic Preview Redmi note 5A D6-D6S- motherboard schematic V1.0 Download Download XinZhiZao maintenance software to view the full…

The Schematic, Circuit Diagram PDF file for Huawei P20 Pro circuit schematic diagram. File info Pages: 55 Format: PDF File Size: 3.55MB Schematic Preview Huawei P20 Pro circuit schematic diagram Download Download XinZhiZao maintenance software to view the full Huawei P20…