Address
304 North Cardinal
St. Dorchester Center, MA 02124
Work Hours
Monday to Friday: 7AM - 7PM
Weekend: 10AM - 5PM
Address
304 North Cardinal
St. Dorchester Center, MA 02124
Work Hours
Monday to Friday: 7AM - 7PM
Weekend: 10AM - 5PM
Small Shadow Ba GTS450 does not display repair
Small Shadow Bully GTS450 does not show that the electrical blocking fault between Pin 9 and Pin 10 of UP6161S14 is still the same Then scrape the pad and replace it with a brand-new 10K resistor for fault repair
Machine model: Small Shadow Ba GTS450
Fault phenomenon: Not displayed

Small Shadow Ba GTS450 does not display repair Figure 1.

Small Shadow Ba GTS450 does not display repair Figure 2.
Maintenance process: Get the machine and check and find that all resistance values are normal. Core power supply is normal, no video memory power supply, no VCC_PLL 1.05 V power supply
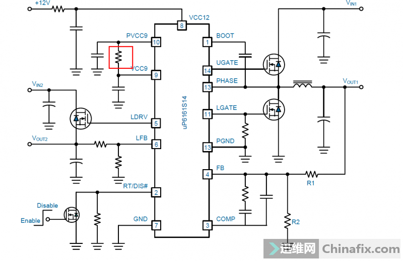
The power supply chip of the display memory is the resistance value of the peripheral power supply MOS transistor G measured by UP6161S14, and the MOS transistor of the second pin EN is still not powered Take out UP6161S14 directly, only RT9259A at hand
Look at the circuit diagram. The two chips are only 9 pins and 10 pins different The 10 pins of RT9259A are connected with a current limiting resistor. The larger the resistance value of this resistor, the greater the current limit, so it can be disconnected Just open the electrical block between pin 9 and pin 10 of UP6161S14 So the video memory resistor and VCC_PLL voltage came out

Small Shadow Ba GTS450 does not display repair Figure 3.

Small Shadow Ba GTS450 does not display repair Figure 4.

Small Shadow Ba GTS450 does not display repair Figure 5.
But still don’t recognize the card So I measured the golden finger and found that both sides communicate with the core So I changed a BIOS and welded the first and second video memories, which were useless. The failure is still the same.
I measured a row of 0.1 UF capacitors of Goldfinger again and found that the first capacitance value was wrong. When I touched the pen, I actually dropped it and replaced it

Small Shadow Ba GTS450 does not display repair Figure 6.
Then observe that there is a resistance on the back, which is oxidized. When the camera touches it, it also falls off. Take the corpse and measure the resistance value of 10K. Then scrape the pad and replace it with a brand-new 10K resistance. Get on the machine again and light up normally.

Small Shadow Ba GTS450 does not display repair Figure 7.

Small Shadow Ba GTS450 does not display repair Figure 8.