Address
304 North Cardinal
St. Dorchester Center, MA 02124
Work Hours
Monday to Friday: 7AM - 7PM
Weekend: 10AM - 5PM
Address
304 North Cardinal
St. Dorchester Center, MA 02124
Work Hours
Monday to Friday: 7AM - 7PM
Weekend: 10AM - 5PM
Emb-6011 main board VGA does not display repair
Motherboard version number: emb-6011
Fault phenomenon: VGA does not display
Maintenance process:
An emb-6011 motherboard, the fault is VGA does not display.

Emb-6011 main board VGA does not display repair Figure 1.
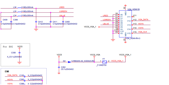
The appearance of the motherboard is normal. Power on, the screen has backlight but no display. The motherboard has caught the screen signal and no three primary colors are output.Open the drawing to find the VGA interface circuit.

Emb-6011 main board VGA does not display repair Figure 2.
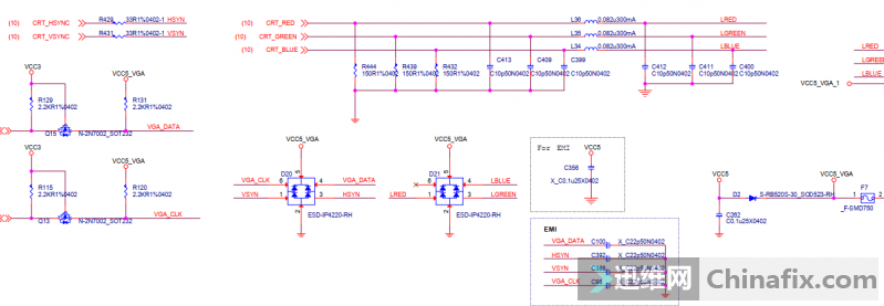
The ground to ground diode value, three primary colors 40,or so, row field 445,or so, vga-data, vga-clk 716,or so and diode value of the measurement interface circuit are all normal, and vcc5 is powered on_VGA_1 VCC 4.8V was also normal.Vga-data and vga-clk waveforms are grasped by oscilloscope.

Emb-6011 main board VGA does not display repair Figure 3.
Compared with the good board, the waveforms of the line field signal are normal.

Emb-6011 main board VGA does not display repair Figure 4.
After booting the BIOS, the failure is still the same. The detected signal of the bridge is normal, so is VCC for checking the bridge, and the failure of bridge replacement is still the same.

Emb-6011 main board VGA does not display repair Figure 5.
Check the motherboard architecture diagram.

Emb-6011 main board VGA does not display repair Figure 6.
The measurement bridge and the CPU’s FDI bus are grounded, and diode value is also normal.

Emb-6011 main board VGA does not display repair Figure 7.
Measuring R252 VCC and diode value are normal.

Emb-6011 main board VGA does not display repair Figure 8.
Measure the interface to the ground diode value 500 or so of the bridge, without disconnection,Short circuit. Change the CPU seat or not display it. Ask Mr. Huang, and his advice is:

Emb-6011 main board VGA does not display repair Figure 9.
Re-checking the working conditions of the bridge, we can’t find the VGA module VCC of the bridge, and measure all VCC of the bridge. The measurement shows that VCC is absent in C415 in the figure, and the ground value is 0,VCC.

Emb-6011 main board VGA does not display repair Figure 10.
Check the source.

Emb-6011 main board VGA does not display repair Figure 11.
VCC-3P3-BG is converted from VCC3 through resistor R486, and the resistor is burnt out by Short circuit after measuring the open circuit of R486. Looking at the drawings, this VCC receives three Capacitor and then gives it to VCC.
When Capacitor is disassembled to C415, it is not short. Make up Capacitor resistor, and power on Capacitor.

Emb-6011 main board VGA does not display repair Figure 12.