Address
304 North Cardinal
St. Dorchester Center, MA 02124
Work Hours
Monday to Friday: 7AM - 7PM
Weekend: 10AM - 5PM
Address
304 North Cardinal
St. Dorchester Center, MA 02124
Work Hours
Monday to Friday: 7AM - 7PM
Weekend: 10AM - 5PM
Redmi 10X 5g version has no baseband
Machine model: Redmi 10X 5g
Fault phenomenon: the mobile phone does not have Baseband.
Repair process: the Redmi 10X 5g version does not have Baseband. This mobile phone was damaged during normal use.IF was repaired at home, and the CPU is warped.
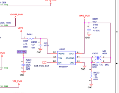
Find the drawing and measure IF VCC. It is found that there is a 1.8V power failure. Turn on the shielding cover of the power supply and replace the u4002, but there is no power.
Continue to look up, found r4001 in front of the secondary VCC, after r4001 has no power, measure resistance,Diode value is normal, c4023,Short circuit, decisively replace.Power on test, the mobile phone has Baseband, 5g signal also came out after card insertion, fault repair.

Redmi 10X 5g version has no baseband Figure 1.

Redmi 10X 5g version has no baseband Figure 2.

Redmi 10X 5g version has no baseband Figure 3.

Redmi 10X 5g version has no baseband Figure 4.