Maintenance of Dell XSP 15-9570 notebook computer with dark screen at startup

Dell XSP 15-9570 laptop has a dark screen when it is turned on. Visually, the BIOS and CPU have been passive. It is wrong to measure the voltage of EDPVDD to 0V, and then measure that the 19, 20 and 21 pins of the screen are also 0 V. Dismantle it and replace it with a good one, then connect it with electricity for testing. When it is turned on, the EN voltage is 1.2, and it is turned on normally.

Maintenance of Dell XSP 15-9570 notebook computer with dark screen at startup

Dell XSP 15-9570 laptop has a dark screen when it is turned on. Visually, the BIOS and CPU have been passive. It is wrong to measure the voltage of EDPVDD to 0V, and then measure that the 19, 20 and 21 pins of the screen are also 0 V. Dismantle it and replace it with a good one, then connect it with electricity for testing. When it is turned on, the EN voltage is 1.2, and it is turned on normally.

[machine model] Dell XSP 15-9570

[motherboard version number] LA-F541P REV:2.0

[Fault phenomenon] The laptop is turned on with a dark screen.

[maintenance process]

Received a Dell XSP 15-9570 notebook, integrated motherboard, i5 8th generation machine, fault description, dark screen when the computer is turned on.

IMaintenance of Dell XSP 15-9570 notebook computer with dark screen at startup

Maintenance of Dell XSP 15-9570 notebook computer with dark screen at startup Figure 1

Disassemble the machine, visually check that BIOS and CPU have been passive. It seems that it was done at home, thinking it was a CPU problem.

Maintenance of Dell XSP 15-9570 notebook computer with dark screen at startup

Maintenance of Dell XSP 15-9570 notebook computer with dark screen at startup Figure 2

Trigger the startup current to be 0.58-0.65-0.79 for power-off, and unplug the memory current to stay at 0.58 for power-off. Brush the BIOS. After brushing the BIOS, the power will not be turned off. The current can be about 1.0. When you look at the screen, it is very dark and there are images coming out. Is the screen broken?

The screen test result is still the same, so the problem is still on the motherboard or screen line. Test screen interface open 3.3 No ..

戴尔XSP 15-9570笔记本电脑开机暗屏维修 图3

Maintenance of Dell XSP 15-9570 notebook computer with dark screen at startup Figure 3

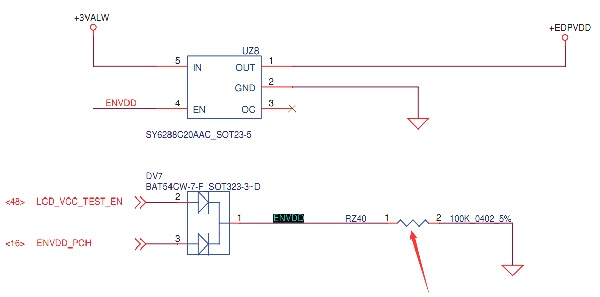
There is defINitely a 5-pin chip next to the interface of Dell’s sub-screen. Open the drawing to find this chip UZ8. It is wrong to measure the voltage of EDPVDD at 0V, and then measure the voltage of pin 19, 20 and 21 of the screen at 0V, measuring the voltage of pin 5 in of UZ8 at 3.3V, and pin 4 EN at 0.5V is not turned on (this turn-on must be triggered by the computer before it comes out).

IMG_259

Maintenance of Dell XSP 15-9570 notebook computer with dark screen at startup Figure 4

IMG_260

Maintenance of Dell XSP 15-9570 notebook computer with dark screen at startup Figure 5

Check the source of EN, come over from a triode DV7, and see the 3-pin PCH is a bit stunned. Is there a bridge problem? Look at RZ40. This resistor is corroded. Look at the drawing 100K.

Dismantle it and replace it with a good one, and then connect it to the power test. When the EN voltage is 1.2, it is not turned on normally. The screen turns on normally, and an input service code appears. It’s ok to input the service code on the D shell in both lines. It’s a perfect test to start.

IMG_261

Maintenance of Dell XSP 15-9570 notebook computer with dark screen at startup Figure 6

IMG_262

Maintenance of Dell XSP 15-9570 notebook computer with dark screen at startup Figure 7