Address
304 North Cardinal
St. Dorchester Center, MA 02124
Work Hours
Monday to Friday: 7AM - 7PM
Weekend: 10AM - 5PM
Address
304 North Cardinal
St. Dorchester Center, MA 02124
Work Hours
Monday to Friday: 7AM - 7PM
Weekend: 10AM - 5PM
Asus notebook X550CC motherboard boot light is on without display.
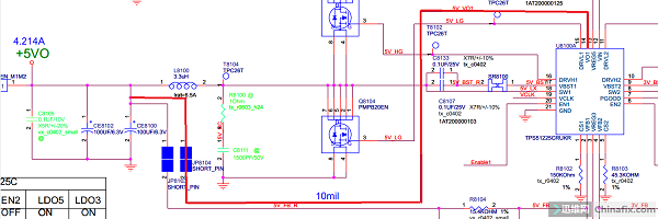
I used an ASUS X550V model with a unique display.notebookIn the past, I just put it aside when I didn’t turn it on. Later, after a while, I recovered myself. Now it doesn’t work. The turn-on light is on, but the current can only reach 0.02A, so I don’t move any more. I took it apart and measured that the standby voltage was 5V. When I pressed the turn-on voltage of 3.3V, it came out, that is, I didn’t run the current.

The conditions for testing EC are all right, that is, there is no signal from 24 SUSB_EC in the boot to the maintenance guide, and there is no signal from pin 19 of EC chip.

Comparing the boot time sequence, it is found that the signal will not come out until the communication between EC and Nanqiao and BOIS core is normal, so I first wondered if there was something wrong with BOIS chip, so I bought a programming device and chip online and tried it.

After replacing it, it is still the same. After testing, pin 7 and pin 8 have 3.3V, pin 6 also has a clock signal, and pin 5 and pin 2 have signals, but in the test, the current runs up. No matter how many pins of BOIS chip are clicked, there is no response. It is useless to spend a lot of time on this chip, and I have watched a lot in the litigation forum. Some people say that this machine is prone to problems in exclusion, so we should conduct exclusion tests one by one.

After testing the resistance of the south bridge, the current ran when the machine was started, and all the voltages came now. It won’t be a virtual welding, so put it together and bake it off the machine first.

The current is normal at 0.9A

But it won’t work after less than three hours of driving. I wonder if the temperature has risen and the resistance of the south bridge has been welded once, but the boot is still the same, speechless, and there is no way to test the resistance again. No problem, there is no idea.

It won’t be a virtual welding of the South Bridge. I, a novice with no tools, dare not do it. I can’t help but measure the small resistance around me. During the test, I found that the resistance of a resistor is very large. It won’t be broken. After a repair welding, I tested it for 35 ohms, which seems normal. After the power-on test, it was still the same. After testing the resistance voltage with electricity, I found that there was no voltage, but after the stylus touched the resistance, I heard an abnormal sound and tested the edge.Point bitmapIt is found that this resistor is connected with the crystal oscillator, so it may be that there is something wrong with the crystal oscillator. If it doesn’t start, there is no data for EC, so it doesn’t start. After welding the crystal oscillator, it is measured that the resistance on the lower resistor circuit is 41 ohms (I removed this resistor and measured it as 1M), and then it is powered on and started.

It’s normal after being powered on for a long time, but there is something wrong with this crystal oscillator. I won’t change it if I don’t have this material. I’ll use it first. It’s my first time to repair the computer. If there is anything wrong with it, please point it out.
