Address
304 North Cardinal
St. Dorchester Center, MA 02124
Work Hours
Monday to Friday: 7AM - 7PM
Weekend: 10AM - 5PM
Address
304 North Cardinal
St. Dorchester Center, MA 02124
Work Hours
Monday to Friday: 7AM - 7PM
Weekend: 10AM - 5PM
Lenovo ThinkPad P50 notebook is not turned on for repair.
Machine model: Lenovo ThinkPad P50 notebook
Main board number: NM-A451
Malfunction: The notebook does not boot.
Maintenance process:
Received a Lenovo ThinkPad P50 notebook computer, the fault description notebook does not start up, the CPU is short-circuited, and the connecting power is short-circuited.

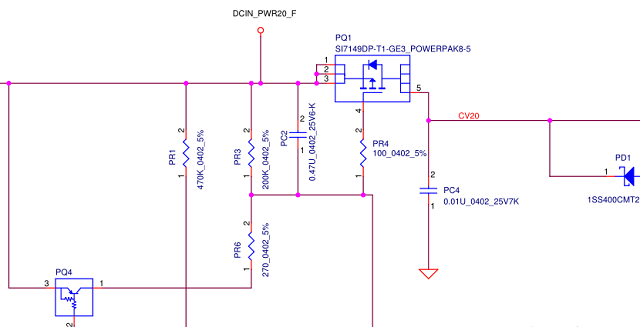
Lenovo ThinkPad P50 notebook is not turned on for maintenance Figure 1
Simple troubleshooting, isolation tube breakdown.

Lenovo ThinkPad P50 notebook is not turned on for maintenance Figure 2

Lenovo ThinkPad P50 notebook is not turned on for maintenance Figure 3

Lenovo ThinkPad P50 notebook is not turned on for maintenance Figure 4
The public terminal VINT20 of PL23 PL24 is not short-circuited, which means that the power supply chip PU5 of VCCCPUCORE is short-circuited. At the same time, the measured resistance values of VCCSA and VCCCPUCORE to the ground are both 0 ohms, basically judging that the CPU has burned out.
Measure the resistance of VCCSA to ground.

Lenovo ThinkPad P50 notebook is not turned on for maintenance Figure 5

Lenovo ThinkPad P50 notebook is not turned on for maintenance Figure 6
On BGA, remove the CPU perfectly.

Lenovo ThinkPad P50 notebook is not turned on for maintenance Figure 7
Measure the resistance to ground after the CPU is removed.

Lenovo ThinkPad P50 notebook is not turned on for maintenance Figure 8
The resistance of VCCSA to ground returns to normal.

Lenovo ThinkPad P50 notebook is not turned on for maintenance Figure 9
The resistance value of VCCCPUCORE to the ground returns to normal, replace the PU5 chip which is confirmed to be OK, and power on to see the current.

Lenovo ThinkPad P50 notebook is not turned on for maintenance Figure 10
The standby current goes up to 30mA for a few seconds and then drops to 8mA. When the standby self-test is completed, 35m normally drops to 8mA under the condition of 30mA current, and then it is triggered by 35m.

Lenovo ThinkPad P50 notebook is not turned on for maintenance Figure 11
After the trigger current reaches 140-150mA, the CPU VCCSA 1.0V normally generates. Check the CPU pad under the microscope.

Lenovo ThinkPad P50 notebook is not turned on for maintenance Figure 12
Check the pad carefully.

Lenovo ThinkPad P50 notebook is not turned on for maintenance Figure 13
CPU implanted the ball well.

Lenovo ThinkPad P50 notebook is not turned on for maintenance Figure 14
Measure again after attaching the CPU.

Lenovo ThinkPad P50 notebook is not turned on for maintenance Figure 15

Lenovo ThinkPad P50 notebook is not turned on for maintenance Figure 16