Address
304 North Cardinal
St. Dorchester Center, MA 02124
Work Hours
Monday to Friday: 7AM - 7PM
Weekend: 10AM - 5PM
Address
304 North Cardinal
St. Dorchester Center, MA 02124
Work Hours
Monday to Friday: 7AM - 7PM
Weekend: 10AM - 5PM
DELL 15-3568 Notebook Maintenance without Charging
Machine model: DELL 15-3568
Malfunction: The notebook does not charge.

DELL 15-3568 Notebook No Charging Service Figure 1.
Maintenance process: plug in the charger and turn on the opportunity to prompt the AC adapter to report an error. After entering the system, the battery cannot be charged, and the adapter will not report an error when the battery is turned on alone. Said the peer adapter burned out, changed several original DELL adapters, but they still didn’t charge, and the battery was changed. The fault is probably clear and I know it in my heart. Read and ask before habitual maintenance,This is very practical for quick maintenance and accurate fault finding! Attached:

Maintenance of DELL 15-3568 Notebook without Charging Figure 2.
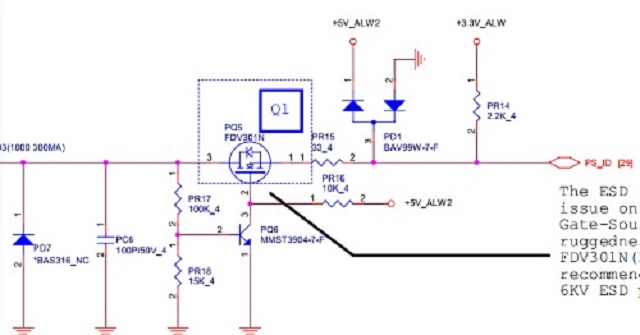
Generally, this prompt appears because the adapter is not recognized, the power-on reports that the adapter is wrong, and the system prompts that the power supply is turned on and not charged. The detection of adapter and the pair of adapter power are transmitted to EC by the middle pin signal of power interface, and the adapter information is read by EC.
Dismantle the machine and find the power interface PS _ID. This signal is only 0.35V when measured, which is obviously wrong. It is pulled down. When you hit the diode gear and measure PS _ID diode value again, it is only 25 ohms. When you see here, everyone knows that Short circuit is obviously available. Find a DELL drawing for reference.

Maintenance of DELL 15-3568 Notebook without Charging Figure 3.
The PS _ID-related circuit is found by running the line, and it is a diode that causes Short circuit, which is equivalent to PD7 on the reference circuit (PD7 diode is used as a freewheeling diode here, and its function is that when the auto power off source is turned off, the excess energy is consumed by the diode).
When the diode was removed,Short circuit stopped, but it didn’t end here, and the adapter still reported an error. According to the drawing analysis, the intermediate pin signal of the power interface is conducted through PQ5 MOSFET, through a 33 ohm PR15 resistor, and the adapter information is transmitted to EC by pulling up PS _ID signal through PR14 resistor from standby 3.3V!

Maintenance of DELL 15-3568 Notebook without Charging Figure 4.
It’s just a reference drawing. Actually, you have to find the parts of this PS _ID circuit on the motherboard. Finding PQ4301 MOSFET on the motherboard is equivalent to PQ5 on the reference drawing, and PD4302 diode on the motherboard is equivalent to PD1 on the reference drawing.
Measuring PQ4301 G, D, S poles diode value are all normal. When detecting a resistance connected to PQ4301 S pole, we found diode value TC6901, which is equivalent to the 33 ohm PR15 resistance on the reference drawing. It seems that the culprit has found it.
A lump of tin short-circuit tried this resistor, plugged in the original adapter, turned it on and went directly into the system, without prompting the adapter to report an error. I found a 10 ohm resistor on Parts motherboard and replaced it. After several hours of installation test, it was normal, and the battery was fully charged.

Maintenance of DELL 15-3568 Notebook without Charging Figure 4.