Address
304 North Cardinal
St. Dorchester Center, MA 02124
Work Hours
Monday to Friday: 7AM - 7PM
Weekend: 10AM - 5PM
Address
304 North Cardinal
St. Dorchester Center, MA 02124
Work Hours
Monday to Friday: 7AM - 7PM
Weekend: 10AM - 5PM
ASUS s46c notebook startup white screen repair
Machine model: ASUS s46c
Fault version number: k46cm
Fault phenomenon: white screen of laptop boot.

ASUS s46c notebook startup white screen repair Figure1.
Fault analysis: notebook boot white screen, is generally related to backlight circuit.
Maintenance process: for example,no booting is no booting. Let’s have a look. Connect DC power supply directly and press Switch to find that the current is turned on. Then observe the screen and find that the current can be turned on, but the white screen can be turned on. After that, it can be judged that the white screen is turned on. Open the point to check whether the working conditions of the screen line interface are met.

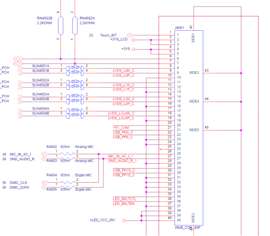
ASUS s46c notebook startup white screen repair Figure2.
As shown in the figure above, a drawing is found to be as convenient as the interface definition.First measure the + LED_VCC_Inv: 20V normal, 36 pin LED_Bklten: 0V abnormal, 4 pin+ 3vs: 3.3V normal, 2 pin+ 3vs_LCD: 3.3V normal, directly trace the source.

ASUS s46c notebook startup white screen repair Figure3.
When r4601 is found, LED is found_Vs3bn is from kltn_LCD, provide pull-up, this time use the point to find r4601, found that the resistance has disappeared.

ASUS s46c notebook startup white screen repair Figure4.
Directly find a 1K resistance to install the screen test, successful booting up.

ASUS s46c notebook startup white screen repair Figure5.
Later, it was confirmed that it was caused by the customer’s own ash cleaning, and the repair was completed.

ASUS s46c notebook startup white screen repair Figure 6.