Address
304 North Cardinal
St. Dorchester Center, MA 02124
Work Hours
Monday to Friday: 7AM - 7PM
Weekend: 10AM - 5PM
Address
304 North Cardinal
St. Dorchester Center, MA 02124
Work Hours
Monday to Friday: 7AM - 7PM
Weekend: 10AM - 5PM
ASUS K45VD notebook computer Won’t Turn On for repair
Machine model: ASUS K45VD
Edition number: LA-8224P
Fault phenomenon: laptop Won’t Turn On, bare board power on 0.052
Maintenance process: after power on test of bare board, it was found that only 3v5v VCC came out, and other VCC did not come out. Quickly open Xinzhizao Soft drawing to measure whether the standby conditions are met. The measurement results are as follows:
EC standby 67 pin avcc: 3.3V, 37 pin ecrst: 3.3V, 115 pin lid_SW_IN#:3.3V,110 pin ACIN_D:3.3V,100 pin PCH_Rsmrst ා: 3.3V, EC standby is basically OK.
The following is the standby of measurement bridge: rtcvcc: 3.1, srtcvcc: 3.2V, rtcrst: 3.2V, rtcx2, rtcx1 waveform is normal. When + vccpdsw is measured, it is normal that VCC is vccdsw3 of bridge_3 standby VCC, but I actually measured only 1.3V.

ASUS K45VD notebook computer Won’t Turn On for repair Figure 1.
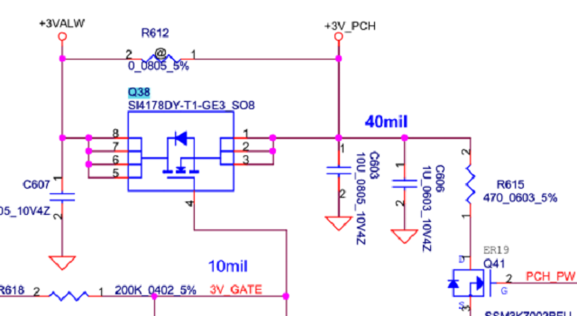
Quick search to see the source, when I found Q38 found a problem.

ASUS K45VD notebook computer Won’t Turn On for repair Figure 2.
Q38 is a secondary conversion VCC. The standby of the bridge comes from this MOSFET conversion. In this case, either the control level is low, or the later stage pulls down the VCC. There is another kind of situation that the MOSFET is damaged, resulting in poor conduction.
The d-level 5678 pin VCC of Q38 is 3.3V, the control level is 4.8V, and the output of s level is only 1.3V. Directly test the d-level and S-level short-circuit to see if they are normal. We can see that the drawings and the real objects are a little inconsistent.

ASUS K45VD notebook computer Won’t Turn On for repair Figure 3.
Direct short-circuit test, found that s level is already 3.3V, according to Switch test,VCC has been up to 1a,or so, connected to the screen test, has been booting up, maintenance is over.

ASUS K45VD notebook computer Won’t Turn On for repair Figure 4.