Address
304 North Cardinal
St. Dorchester Center, MA 02124
Work Hours
Monday to Friday: 7AM - 7PM
Weekend: 10AM - 5PM
Address
304 North Cardinal
St. Dorchester Center, MA 02124
Work Hours
Monday to Friday: 7AM - 7PM
Weekend: 10AM - 5PM
Second repair Fireshadow Golden Steel T5 laptop into the water can not turn on a case
[Machine model] Fireshadow King Kong T5 notebook
[Fault phenomenon] laptop into the water can not open the computer
[Repair process].
Received a Fireshadow Golden Steel T5 fault machine, fault description of the laptop into the water can not open the machine, just go to test, did not repair.
Plug standby 0.075, dismantling, the motherboard is a mess, standby chip, 5V chip APW8713A are all solder oil. After cleaning and plugging in again, standby or 0.075, the second repair into the water machine, first replace the place where the last family has engaged. First, replace the BQ24781 charging chip, after replacing the plug-in no standby.

Second repair Fireshadow Golden Steel T5 laptop in water can not open Figure 1
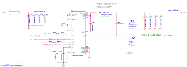
The ammeter shows no standby, open the drawing and measure Q8Q9 isolation tube 19V has come over.

Second repair Fireshadow Golden Steel T5 laptop in water can not open Figure 2
Second repair Fireshadow Golden Steel T5 laptop in the water can not be turned on Figure 3
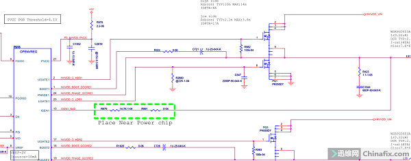
There is a similar board on hand, compare the measurement of what voltages are available when plugged in. It turns out that this board is plugged in standby 0.020, 3V/5/1.0V/1.8V/1.2v voltage all the voltages come out, which is good to do.
Measure the voltage, all the voltage is not, open the drawing, first measure the 3V IC chip selected is APW8713A, the amount of voltage supply on, power supply is there, turn on is not, turn on is given by 1.8VA_PG, chase forward, 1.8V IC chip selected is APW8804EQBI-TRG, also turn on is not, turn on is given by 5VA_PG, find the OP move 5V The intention of the chip.

Second repair Fireshadow Golden Steel T5 laptop in water can not open Figure 4

Second repair Fireshadow Golden Steel T5 laptop in water can not open Figure 5

Second repair Fireshadow Golden Steel T5 laptop in water can not open Figure 6
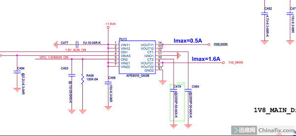
5V IC chip selected is APW8713A amount of voltage supply on, 6-pin power supply 6V, on no voltage. First change one, the result is still the same. Then change one, turn on out but still no standby. Start to check the conditions of the chip, is not out of 5V.
Just repaired the hands of the board standby is normal, remove an APW8713A replacement up, standby out. Connected to the switch, the trigger will hit the meter to drop the power.

Second repair Fireshadow Golden Steel T5 laptop in water can not open Figure 7
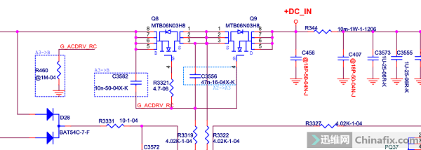
Honestly began to check, this trigger hit the table, there must be a certain voltage has a problem. Check the secondary voltage conversion there is no ground, detection found that disconnect the main power supply of the graphics card 19V, it can be triggered normally. Find the point of failure, and the graphics card side of the problem.
According to the previous experience of repairing Lenovo, first connected to the power supply of the video memory to turn on the computer, did not hit the meter. It seems that the video memory is not bad, connected to the power supply of the graphics card, it began to hit the meter, first change the power supply MOS, all N-channel composite tubes, all 3 replaced, or the same. It will not be the graphics card hung, right? Avoid the graphics card is broken, first take down. But take down the graphics card, or the same.

Second repair Fireshadow Golden Steel T5 laptop in water can not open Figure 8
Then warp the inductor, warp the inductor or hit the table, in order to protect the graphics card also take down. It seems to be the MOS tube side of the problem, first to take the tube to remove the PQ5 or hit the table. Remove the PQ1, do not play the table. Determine the point of failure, is this way there is a problem, the graphics card may not be bad.

Second repair Fireshadow Golden Steel T5 laptop in the water can not be turned on Figure 9
PQ1 has a problem, as soon as this composite tube on the table, to measure whether the G level is broken, the amount of resistor capacitor is not degraded, no problem found. Suspect that the chip is bad, find a chip to replace or the same.

Second repair Fireshadow Golden Steel T5 laptop in water can not be turned on Figure 10
Checked the MOS tube bootstrap seems to be no problem, the G-level waveform is also not. In turn, check the condition of the chip, the core silkscreen UP1642T Find the chip manual, the amount of 21PIN 5V 3PIN open 3.3 no conversion from 1.8V is the secondary voltage. 9PIN only 1V This may not be correct. Check the manual
Frequency selection.

Second repair Fireshadow Golden Steel T5 laptop in water can not open Figure 11

Is a frequency setting foot, generated by 19V through a resistor. Find the point, near the back into the water, to measure to see if the resistor is not deteriorating. The meter pen just rubbed up and fell off. Find a resistance meter to replace the 100k up, make up the tube and plug in. Easy to power up.

Second repair Fireshadow Golden Steel T5 laptop in the water can not be turned on Figure 12
In the solder on the original graphics card, easy seconds, graphics card scores are normal. Troubleshooting, the repair ends here.

Second repair Fireshadow Golden Steel T5 laptop in water can not open Figure 13

Second repair Fireshadow Golden Steel T5 laptop in water can not open Figure 14
Note: This series of boards plugged in 3v/5v/1v/1.8V will all be generated.