Address
304 North Cardinal
St. Dorchester Center, MA 02124
Work Hours
Monday to Friday: 7AM - 7PM
Weekend: 10AM - 5PM
Address
304 North Cardinal
St. Dorchester Center, MA 02124
Work Hours
Monday to Friday: 7AM - 7PM
Weekend: 10AM - 5PM
Xiaoyingba GTS450 does not display repair
The Xiaoyingba GTS450 does not display. When the RT9259A is replaced, the video memory resistor and VCC-PLL voltage are out. A BIOS is replaced, the first and second video memories are soldered, and the fault is still present. Replace a row of 0.1UF capacitors of Golden Finger, and the fault is contacted.
Machine model: Xiaoyingba GTS450 video card
Fault phenomenon: not displayed

Xiaoyingba GTS450 does not display repair Figure 1.

Xiaoyingba GTS450 does not display repair Figure 2.
Maintenance process: it is found that the resistance values are normal, the core power supply is normal, there is no video storage power supply, and there is no VCC_ 1.05V power supply of PLL.
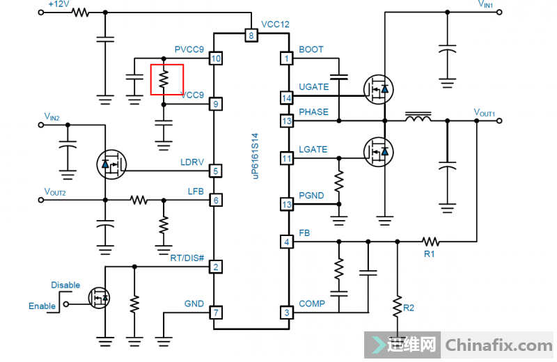
The video memory power supply chip is UP6161S14. It is measured that the G pole of the peripheral power supply MOS tube has a resistance value. Remove the MOS tube of its second pin EN, and there is still no power supply. Remove UP6161S14 directly, and only RT9259A is available. Look at the circuit diagram. The two chips are different only in pin 9 and pin 10. The 10 pin of RT9259A is connected with a current limiting resistor. The greater the resistance is, the greater the current limiting is. Therefore, it can not be connected. Just disconnect the resistance between pin 9 and pin 10 of UP6161S14.
Then replace the display memory resistor and VCC_ The PLL voltage is out.

Xiaoyingba GTS450 does not display repair Figure 3.

Xiaoyingba GTS450 does not display repair Figure 4.

Xiaoyingba GTS450 does not display repair Figure 5.
But still do not recognize the card. So we measured the golden finger and found that both the front and the back are connected with the core. So I changed the BIOS and soldered the first and second video memories, which were useless. The fault remained.
After measuring a row of 0.1UF capacitors of Golden Finger again, it was found that the capacitance of the first capacitor was wrong, and the stylus fell off unexpectedly. Then replace it, get on the machine again, and light up normally.

Xiaoyingba GTS450 does not display repair Figure 6.

Xiaoyingba GTS450 does not display repair Figure 7.

Xiaoyingba GTS450 does not display repair Figure 8.
Finally, the dust of the fan and radiator was cleaned, the fan was lubricated, and the fault was repaired. The maintenance is over!