Address
304 North Cardinal
St. Dorchester Center, MA 02124
Work Hours
Monday to Friday: 7AM - 7PM
Weekend: 10AM - 5PM
Address
304 North Cardinal
St. Dorchester Center, MA 02124
Work Hours
Monday to Friday: 7AM - 7PM
Weekend: 10AM - 5PM
ShenZhou ARES ZX6-CT5DA laptop cannot be started for repair
Machine model: Shenzhou Ares ZX6-CT5DA
No. 6-71-NB6A0-D02,
Malfunction: Notebook Won’t Turn On, with water in it.

ShenZhou ARES ZX6-CT5DA laptop cannot be started for repair Figure 1.
Maintenance process:water damage only has 3V5V chip, and it’s not serious. The solder joint of the brush is still bright.

ShenZhou ARES ZX6-CT5DA laptop cannot be started for repair Figure 2.
Power-on fault is no power on, and there is no current in standby. I thought it would be good to turn off the power, and the battery was turned off. As a result, 1A or so was powered on again and died.
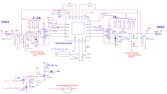
When the motherboard veneer is removed, it can be powered on for standby 0 but switch, and there is none of 3V and 5V in standby. This computer is produced after switch. After switch, 3V can come out, 5V can’t come out, 5V is turned on or not, and the current is 0.003.

ShenZhou ARES ZX6-CT5DA laptop cannot be started for repair Figure 3.
Only refer to the drawing, brushing BIOS is fruitless.

ShenZhou ARES ZX6-CT5DA laptop cannot be started for repair Figure 4.
Running time sequence, it is found that there is no standby condition below 3P3. According to the time sequence, there is neither DPWROK nor SLPSUS. This one is sent to the bridge, and there is one after EC’s standby VCC switch. DPWROK and RSM RSMRST are connected together.

ShenZhou ARES ZX6-CT5DA laptop cannot be started for repair Figure 5.
Tried to turn on 5V and generate 3V VA, now everything except DSWPWROK and RSMRST# is available, and the current of switch is a little higher.

ShenZhou ARES ZX6-CT5DA laptop cannot be started for repair Figure 6.

ShenZhou ARES ZX6-CT5DA laptop cannot be started for repair Figure 7.
Suddenly, it occurred to me that after the battery was buckled at the beginning, it could be powered up to 1A, and all the accessories were put back, and it was still 1A when the battery was turned on again. I downloaded one memory, but actually current of change booting up. It turned out that only static electricity plus one memory was broken.

ShenZhou ARES ZX6-CT5DA laptop cannot be started for repair Figure 9.
Remove the battery,switch becomes 0.003, install the battery, and switch starts normally. Before, all the contacts were without batteries, which might not be common. This has changed, and it’s amazing.