Address
304 North Cardinal
St. Dorchester Center, MA 02124
Work Hours
Monday to Friday: 7AM - 7PM
Weekend: 10AM - 5PM
Address
304 North Cardinal
St. Dorchester Center, MA 02124
Work Hours
Monday to Friday: 7AM - 7PM
Weekend: 10AM - 5PM
Second, the Redmi Redmi 10X 5G mobile phone has no baseband fault
Machine model: Redmi Redmi 10X 5G version.
Fault phenomenon: the mobile phone has no baseband.
Maintenance process:
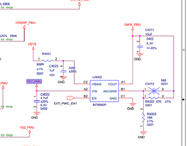
Redmi 10X 5G mobile phone has no baseband. This mobile phone was damaged during normal use. The IF was repaired at home, and the CPU was stuck.
Redmi 10X 5G mobile phone drawings were found in Xinzhizao software, and the intermediate frequency power supply was measured. It was found that there was no power in one channel with 1.8V When the shielding cover on the power supply side was opened, U4002 was replaced, but there was still no power.
Looking up, I found that the secondary power supply in front of R4001 is available. After R4001, there is no power. If the resistance value is good, the value of C4023 will be short-circuited and replaced decisively. Boot test, the mobile phone has baseband, and the 5G signal also comes out after the card is inserted, and the fault is repaired.

Second, the Redmi Redmi 10X 5G mobile phone has no baseband fault. Figure 1.

Second, the Redmi Redmi 10X 5G mobile phone has no baseband fault. Figure 2

Second, the Redmi Redmi 10X 5G mobile phone has no baseband fault. Figure 3.

Second, there is no baseband fault in Redmi Redmi 10X 5G mobile phone. Figure 4