Address
304 North Cardinal
St. Dorchester Center, MA 02124
Work Hours
Monday to Friday: 7AM - 7PM
Weekend: 10AM - 5PM
Address
304 North Cardinal
St. Dorchester Center, MA 02124
Work Hours
Monday to Friday: 7AM - 7PM
Weekend: 10AM - 5PM
Repair of Shenzhou Ares Z8-CA5NB without CPU voltage fault
Found PR42 on the back of the chip, found that the end of PR42 19V was corroded, scraped and welded, and then added a new resistor.
Machine model: Shenzhou Ares Z8-CA5NB
Main board number: NH50DPMB-0D

Maintenance of Shenzhou Ares Z8-CA5NB without CPU voltage common fault Figure 1
Fault symptom: there is no CPU voltage on the laptop motherboard.
Maintenance process:
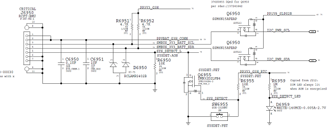
There is no abnormality in the grounding values of the main board’s major inductors. After power-on, the VCCSA VCORE concentrated display voltage and independent display voltage are not found, and the rest voltages have been generated, and the bridge standby and EC standby conditions are normal. The fault point is locked in the CPU power supply chip.

Maintenance of Shenzhou Ares Z8-CA5NB without CPU voltage common fault Figure 2
Chip MP2979A has measured VDD18 VDD33 EN. VCCSA just doesn’t come out first. When 47 pins VIN_SEN have no voltage. According to the circuit, it is divided by 19V through two resistors 2M 133K to about 1.18.

Maintenance of common faults of Shenzhou Ares Z8-CA5NB without CPU voltage Figure 3
Found PR42 on the back of the chip, found that the end of PR42 19V was corroded, scraped and welded, and then added a new resistor.

Maintenance of common faults of Shenzhou Ares Z8-CA5NB without CPU voltage Figure 4
After the installation, the laptop was turned on, and the fault was repaired.

Maintenance of common faults of Shenzhou Ares Z8-CA5NB without CPU voltage Figure 5