Address
304 North Cardinal
St. Dorchester Center, MA 02124
Work Hours
Monday to Friday: 7AM - 7PM
Weekend: 10AM - 5PM
Address
304 North Cardinal
St. Dorchester Center, MA 02124
Work Hours
Monday to Friday: 7AM - 7PM
Weekend: 10AM - 5PM
repair of HP G6 notebook without startup
Lay down the chip value and find that several pin values are abnormal. Measuring the upper and lower tubes shows that the extreme values of G and S of the upper tube are 50. Replace the chip and the upper tube. Power-on standby is normal again, 0.014A triggers 0.073A is normal, the machine is powered on, the machine is turned on perfectly, the fault is eliminated, and the maintenance is over.
Machine model: HP HP G6 notebook
Main board model: 6050A2412201-MB-AO2
Malfunction: The notebook does not boot.
Maintenance process:
A HP HP G6 notebook motherboard, this machine is the second repair machine, and the fault is that it cannot be turned on.

HP G6 notebook is not turned on for maintenance Figure 1
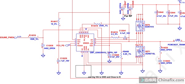
According to the drawing, R316 is connected to the fuse resistor of the charging chip, and there is also a MOS tube. After checking the circuit diagram, it is found that it is a 5V upper tube, and the G-class drops. Two resistors and one capacitor are missing.

HP G6 notebook is not turned on for maintenance Figure 2

HP G6 notebook is not turned on for maintenance Figure 3
3V5V open signal from EC. Parts, wiring, press the switch, a wisp of smoke, 5V pipe hung up. Find a new upper pipe and replace it.

HP G6 notebook is not turned on for maintenance Figure 4
Good line continues to power up, another wisp of smoke, and the upper pipe hangs up again.

HP G6 notebook is not turned on for maintenance Figure 5
The multimeter chip is normal to the ground, the upper tube is replaced again, and the value is normal. Measure the lower pipe and find that one of the pipes is installed upside down. Replace the lower pipe again.
Power-on standby is about 0.2A, and linear 3V and 5V are normal. When PWM 3V5V is measured, it is found that 5V output is only about 2V, and G voltage is only 2V, so the tube is not completely turned on. Then check that the feedback is normal and the bootstrap capacitor value is normal. The bootstrap capacitor was replaced and powered on again. PWM5V was available, but the voltage was still about 0.2A
The voltage of SLP-S4# and SLP_S3# of the bridge is normal at 3.3V, and the phase-locked loop, bus, and are all normal.

HP G6 notebook is not turned on for maintenance Figure 6
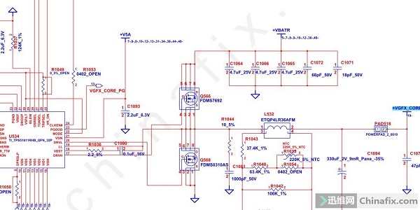
Check the memory power supply, only about 0.03V Check, it is normal, the upper pipe D is 19V, and the feedback is normal.

HP G6 notebook is not turned on for maintenance Figure 7
The phase foot value of multimeter chip is abnormal. The chip was replaced, and 1.5V came out. Touching by hand, it was found that U534 was very hot, which was a power supply problem of centralized display.

HP G6 notebook is not turned on for maintenance Figure 8
Lay down the chip value and find that several pin values are abnormal. Measuring the upper and lower tubes shows that the extreme values of G and S of the upper tube are 50. Replace the chip and the upper tube.

HP G6 notebook is not turned on for maintenance Figure 9
Power-on standby is normal again, 0.014A triggers 0.073A is normal, the machine is powered on, the machine is turned on perfectly, the fault is eliminated, and the maintenance is over.

HP G6 notebook is not turned on for maintenance Figure 10