Address
304 North Cardinal
St. Dorchester Center, MA 02124
Work Hours
Monday to Friday: 7AM - 7PM
Weekend: 10AM - 5PM
Address
304 North Cardinal
St. Dorchester Center, MA 02124
Work Hours
Monday to Friday: 7AM - 7PM
Weekend: 10AM - 5PM
Repair of Dell G3 579 laptop without charging
Dell’s G3 579 laptop doesn’t charge. When the chip is changed to PU01 19V, PQ7 G is more than 9V normal. However, when the battery is turned on, it still loses power, and another 95522H is replaced. Everything is normal.
Model: Dell Travelling Box G3 579
Main board number: LA-F611P Rev:1.0
Malfunction: The laptop does not charge.
Maintenance process:
A DELL G3 579 notebook computer failed to charge, and the adapter switched back and forth with the battery. After changing two batteries, they still don’t charge, and the power supply and batteries switch back and forth all the time.

Dell Travelling Box G3 579 Laptop without Charging Maintenance Figure 1
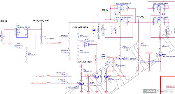
The BIOS of this machine is a common fault, and it is fruitless to brush the BIOS. It turns out that the battery and adapter switch back and forth, and it can’t be turned on directly after brushing the BIOS. According to the principle drawing measurement, PQ7 has been welded, and the output voltage is normal. When the G pole of PQ7 is found to have 17.8V, it immediately reflects that PQ7 is broken.

Dell portable box G3 579 laptop without charging maintenance Figure 2
After re-measurement, it was found that PQ7 was originally a P tube, and it was replaced with a new one. The G pole was measured at 17.8V

Dell portable box G3 579 laptop is not charged for maintenance Figure 3
Then, it is normal to test the signal PQ15 2 for controlling G-pole to turn on and pull down PR22 and PQ16 PQ21 to turn off. It is normal to test that there is no electricity in the first pin and no electricity in the third pin of PD10, and the resistance on the second pin is not installed.

Dell Travelling Box G3 579 Laptop without Charging Maintenance Figure 4
Look forward for +3.3_ADP_DCIN from PU01. The 1-pin 19V 4-pin 2.5V of PU01 is normal, and the 5-pin has no output.

Dell portable box G3 579 laptop is not charged for maintenance Figure 5
When the chip was changed to PU01 19V, PQ7 G was more than 9V normal, but when the battery was turned on, it would still lose power, and another 95522H was changed, and the computer was all right.

Dell portable box G3 579 laptop is not charged for maintenance Figure 6