Repair of DELL 15-3568 Notebook without Charging

Repair of DELL 15-3568 Notebook without Charging

Machine model: DELL 15-3568

Fault symptom: the notebook is not charged.

迅维实地学员分享:DELL 15-3568笔记本不充电维修

Maintenance of DELL 15-3568 Notebook without Charging Figure 1

Maintenance process: when the charger is plugged in, it will prompt the AC adapter to report an error. After entering the system, the battery cannot be charged, and the adapter will not report an error when the battery is used alone. Colleagues said that the adapter was burnt out, and several original DELL adapters were replaced, but they still didn’t charge, and the battery was replaced. The fault is probably clear and I know it. Before the habitual maintenance, look around and ask questions, which is very practical for quick maintenance and accurate fault finding! Attached picture:

迅维实地学员分享:DELL 15-3568笔记本不充电维修

Maintenance of DELL 15-3568 notebook without charging Figure 2

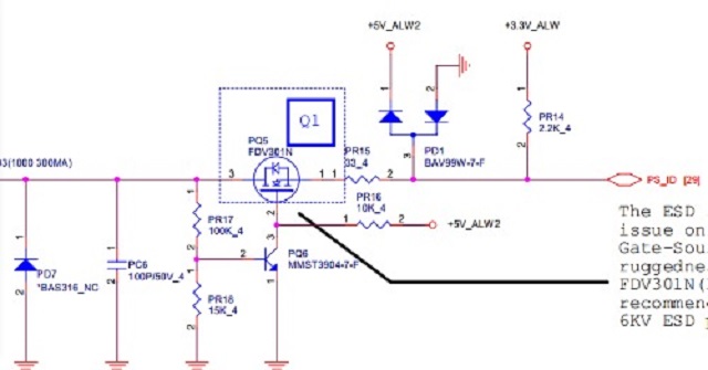
This prompt usually appears because the adapter is not recognized, the boot report adapter is wrong, and the system prompts that the power supply is connected and not charged. Detecting the adapter and the power of the adapter are all transmitted to EC by the intermediate pin signal of the power interface, and the adapter information is read by EC.

Disassemble the machine and find the power interface PS _ID. This signal is only 0.35V when measured, which is obviously not pulled down. When it hits the diode gear, the resistance of PS _ID is only 25 ohms. When you see this, everyone knows that there is obviously a short circuit. Find a DELL drawing for reference.

IMG_258

Maintenance of DELL 15-3568 notebook without charging Figure 3

The PS _ID related circuit is found by running the line, and the short circuit is caused by a diode, which is equivalent to PD7 on the reference circuit (PD7 diode is used as a freewheeling diode here, which plays a role in consuming excess energy through the diode when the power supply is cut off).

When the diode was removed, the short circuit stopped, but it didn’t end here, and the adapter still reported an error. According to the analysis of reference drawings, the intermediate pin signal of power interface is conducted through PQ5 MOS tube, and through a 33 ohm PR15 resistor, the standby 3.3V pulls up the PS _ID signal through PR14 resistor to convey the adapter information to EC!

迅维实地学员分享:DELL 15-3568笔记本不充电维修

Maintenance of DELL 15-3568 notebook without charging Figure 4

Just refer to the drawings, actually you have to find the parts on the PS _ID circuit on the motherboard. Finding the PQ4301 MOS transistor on the motherboard is equivalent to PQ5 on the reference drawings, and the PD4302 diode on the motherboard is equivalent to PD1 on the reference drawings.

The resistance values of PQ4301 G, D and S are all normal. When detecting a resistance connected with PQ4301 S, it is found that its resistance value is infinite, which is equivalent to the 33 ohm PR15 resistance on the reference drawing. It seems that the culprit has found it.

A lump of tin shorted this resistor to try, plugged in the original adapter and started it directly into the system, without prompting the adapter to report an error. I found a 10 ohm resistor on the material board and replaced it. After several hours of installation and testing, it was normal and the battery was fully charged.

IMG_260

Maintenance of DELL 15-3568 notebook without charging Figure 5