Address
304 North Cardinal
St. Dorchester Center, MA 02124
Work Hours
Monday to Friday: 7AM - 7PM
Weekend: 10AM - 5PM
Address
304 North Cardinal
St. Dorchester Center, MA 02124
Work Hours
Monday to Friday: 7AM - 7PM
Weekend: 10AM - 5PM
Note7 Pro mobile phone can’t be turned on, and the charging icon is displayed for repair
After measurement, it is found that the output voltage of the power chip is abnormal, but the input voltage is normal, which proves that the power chip has been damaged. After the replacement, the boot is normal, the fault is eliminated, and the maintenance is over.
Machine model: Redmi note7 Pro
Malfunction: The phone can’t be turned on.
Maintenance process:
Received a red rice note7 Pro, and the fault description phone can’t be turned on. After getting the boot test, the mobile phone really can’t be turned on. When it is turned on, the charging icon is displayed, and the charger can be plugged in and turned on normally.
When the phone is turned on, it prompts charging. Maybe the phone battery is dead or the power supply of the phone battery is abnormal. The charger can be turned on normally, which proves that other parts of the mobile phone are normal, and the locking fault lies in the battery to power chip part.
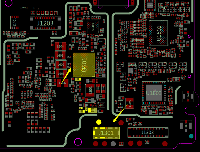
Open Xinzhizhao, and find the related components, battery holder, charging chip and power chip in the component labeling drawing.

Note7 Pro mobile phone can’t be turned on, and the charging icon is displayed when it is turned on. Maintenance Figure 1
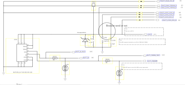
Find the J1301 seat in the circuit schematic diagram, and measure whether the resistance of each foot of the seat is normal.

Note7 Pro mobile phone can’t be turned on, and the charging icon is displayed when it is turned on. Maintenance Figure 2
Then find the power chip and measure whether the line from the battery to the power chip is normal.

Note7 Pro mobile phone cannot be turned on, and the charging icon is displayed when it is turned on. Maintenance Figure 3
After measurement, it is found that the output voltage of the power chip is abnormal, but the input voltage is normal, which proves that the power chip has been damaged.

Note7 Pro mobile phone can’t be turned on, and the charging icon is displayed when it is turned on. Maintenance Figure 4
After the replacement, the boot is normal, the fault is eliminated, and the maintenance is over.