Maintenance of Haier G150T-C5 notebook no booting

Haier G150T-C5 notebook no booting was detected to be caused by C828 Short circuit, and the fault was repaired after replacement

Maintenance of Haier G150T-C5 notebook no booting

Machine model: Haier G150T-C5

Version No.: 6-71-n15r0-d02a

Fault phenomenon: notebook no power on,switch action, current only up to 0.088 on the drop

Maintenance process: this kind of fault is usually Short circuit or missing VCC.Let’s start with two front and back views of the motherboard.

Maintenance of Haier G150T-C5 notebook no booting

Maintenance of Haier G150T-C5 notebook no booting Figure 1.

Maintenance of Haier G150T-C5 notebook no booting

Maintenance of Haier G150T-C5 notebook no booting Figure 2.

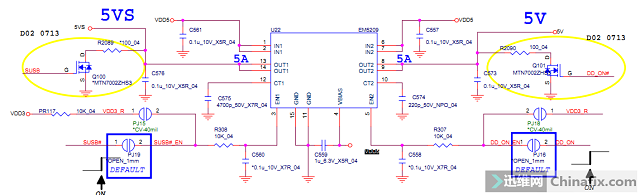
All Inductor and diode value are normal without Short circuit, while the standby state is 3v5v and VCC is only 3.3% in 3V and not in 5V.VCC e seen from the drawings that the switch v8801 is not available until the drawings of c1100v are completed.

Maintenance of Haier G150T-C5 notebook no booting

Maintenance of Haier G150T-C5 notebook no booting Figure 3.

Then find that pj21 is disconnected, and then switch is powered up to 0.175,or so, 5V VCC are also out, which indicates that the vdd5 rear stage has pulled VCC down, checked the vdd5’s destination, and went to u35 (not installed), U36, u22.

402;IMG_259

Maintenance of Haier G150T-C5 notebook no booting Figure 4.

426;IMG_260

Maintenance of Haier G150T-C5 notebook no booting Figure 5.

First add pj21, remove U36 or power on, then remove u22 and power up to 0.175 or so. I thought that if the u22 is broken, the chip should be replaced tomorrow.

Free to measure the u22 of each pin diode value, do not know a quantity is really found a problem, equivalent to 13 pin and 14 pin is found to be Short circuit, but this is the 5vs VCC.

587;IMG_261

Maintenance of Haier G150T-C5 notebook no booting Figure 6.

Find pj26 directly to carry out Current heating test.

625;IMG_262

Maintenance of Haier G150T-C5 notebook no booting Figure 7.

Finally, it was burned to C828 Short circuit and removed directly.

666;IMG_263

Maintenance of Haier G150T-C5 notebook no booting Figure 8.

Then the original u22 may not be broken, to remove the components to make up, the current splash up, connected screen booting up.

729;IMG_264

Maintenance of Haier G150T-C5 notebook no booting Figure 9.

753;IMG_265

Maintenance of Haier G150T-C5 notebook no booting Figure 10.