MacBook A1932 notebook water inlet fan turns wildly and does not recognize battery repair

MacBook A1932 notebook water damage fan turned wildly and didn't recognize the battery. After checking, it was found that the battery BTB connector was disconnected from Q6950 to R6951, and the root line flew to solve it.

MacBook A1932 notebook water inlet fan turns wildly and does not recognize battery repair

Machine model: MacBook A1932

Malfunction: notebook water damage fan turns wildly and does not recognize the battery

Maintenance process: At first, I thought it was a peripheral problem, but I changed another set of chassis and the failure remained the same. After looking at the system, I didn’t recognize the battery, so I stood by when I pulled out the charger.

MacBook A1932 notebook water inlet fan turns wildly and does not recognize battery repair

MacBook A1932 notebook water inlet fan turns wildly and does not recognize battery repair Figure 1.

Apple’s online diagnosis found that there were two faults error code. The first one was that the battery could not be identified, and the second one was that SMC might have a fault, but Apple’s diagnosis could not explain any detailed problems.

MacBook A1932 notebook water inlet fan turns wildly and does not recognize battery repair

MacBook A1932 notebook water inlet fan turns wildly and does not recognize battery repair Figure 2.

Dismantling found that the battery BTB connector was not quite right, and corrode appeared. This picture was taken later.

MacBook A1932 notebook water inlet fan turns wildly and does not recognize battery repair

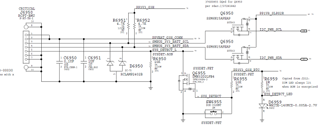
MacBook A1932 notebook water inlet fan turns wildly and does not recognize battery repair Figure 3.

Looking at it with an oscilloscope, the SCL pin of the battery is only 3.3V, but there is no waveform. This kind of problem multimeter should be hard to find.

425;IMG_259

MacBook A1932 notebook water inlet fan turns wildly and does not recognize battery repair Figure 4.

After checking, it was found that Q6950 to R6951 were disconnected from battery BTB connector, and the root line flew to solve it.

494;IMG_260

MacBook A1932 notebook water inlet fan turns wildly and does not recognize battery repair Figure 5.

528;IMG_261

MacBook A1932 notebook water inlet fan turns wildly and does not recognize battery repair Figure 6.

562;IMG_262

MacBook A1932 notebook water inlet fan turns wildly and does not recognize battery repair Figure 7.

Apple’s design is too rubbish. The T2 chip replaces the original SMC, so the information of battery power and temperature is managed by T2, but the I2C of T2 is 1.8V, and the battery is 3.3V,Q6950 serves as a signal amplifier.