Address
304 North Cardinal
St. Dorchester Center, MA 02124
Work Hours
Monday to Friday: 7AM - 7PM
Weekend: 10AM - 5PM
Address
304 North Cardinal
St. Dorchester Center, MA 02124
Work Hours
Monday to Friday: 7AM - 7PM
Weekend: 10AM - 5PM
Lenovo Z580 laptop cannot boot unconventional damage repair
Machine model: Lenovo Z580
Fault version number: DALZ3AMB8E0

Lenovo Z580 laptop cannot boot unconventional damage repair Figure 1.
Malfunction: Notebook Won’t Turn On
Analysis: The standby conditions are not met or the Current protection isolation is not passed.
Maintenance process: No standby current is found in the bare board test. Open the drawing and find Current protection isolation tube to measure its working conditions.

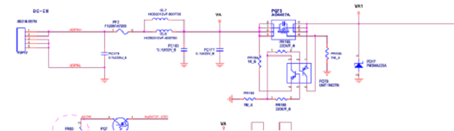
Lenovo Z580 laptop cannot boot unconventional damage repair Figure 2.
It can be seen that DA-IN goes through a PF2 Fuse and then from Inductor to PQ75, so we should start with PF2 first. There is 20V VCC at one end of warp measurement, but there is no Measuring diode value OverLoad at the other end.

Lenovo Z580 laptop cannot boot unconventional damage repair Figure 3.
Measure the back end of diode gear, find the common point shorted to ground, directly select Current heating test, find the common point PR17 node disconnect and find the back end Short circuit, and burn 2V2A directly.

Lenovo Z580 laptop cannot boot unconventional damage repair Figure 4.
PC238 is a bit of high temperature, and it goes to Colophony (Solder)Dafa.

Lenovo Z580 laptop cannot boot unconventional damage repair Figure 5.

Lenovo Z580 laptop cannot boot unconventional damage repair Figure 6.
Facts have proved that my pre-judgment is still no problem. I started to dig directly. After the deduction, I measured the ground value of the common point and found that it has returned to normal.
The power-on test of DC power supply shows that the standby current is gone in a flash, and it seems that there is still a problem behind it, similar to the fault of secondary converter VCC Short circuit.
Turn off the power supply, open the drawing directly to find the secondary convert transistor of 3V5V, and find the fault when I measure Q44.

Lenovo Z580 laptop cannot boot unconventional damage repair Figure 7.
+3V is found to be the state of shorted to ground after measurement, or Current heating test is chosen to find the damaged original. After Current heating test, it was found that EC was a little hot, and 11 pin of EC was pried up directly. After measuring again, it was found that the fault of Current heating test had been repaired.

Lenovo Z580 laptop cannot boot unconventional damage repair Figure 8.
Go directly to a new EC, connect with DC power supply and find that the standby 0.012 has come out. Press Switch to test that the current has gone up. Find a new Fuse at the interface and install it after testing. The charging sound network is all normal, and the maintenance is over.

Lenovo Z580 laptop cannot boot unconventional damage repair Figure9.