Address
304 North Cardinal
St. Dorchester Center, MA 02124
Work Hours
Monday to Friday: 7AM - 7PM
Weekend: 10AM - 5PM
Address
304 North Cardinal
St. Dorchester Center, MA 02124
Work Hours
Monday to Friday: 7AM - 7PM
Weekend: 10AM - 5PM
Lenovo Z50-70 notebook cannot be started for repair due to water ingress
Machine model: Lenovo Z50-70
BoardNo. NM-A273
Malfunction: Notebook Won’t Turn On
Maintenance process: go directly to DC power supply and find that there is no standby.

Lenovo Z50-70 notebook cannot be started for repair due to water ingress Figure 1.
The machine with VCC problem is still easy to repair. Dismantle it directly. Remove the keyboard and see water damage marks.

Lenovo Z50-70 notebook cannot be started for repair due to water ingress Figure 2.
After dismantling, you can see several traces of water damage corrode, battery port, charging chip, sound card and onboard right mouse button here. After brushing, the sound card and right button are basically ok, and there are no components in the battery port. No matter what, the remaining hardest hit area is the charging chip. 1 pin 2 pin was found to be black, the chip was removed to clean PAD, and 2 pin pin was found to be dropped.Put the chip back after embedding the wire.

Lenovo Z50-70 notebook cannot be started for repair due to water ingress Figure 3.
On the adjustable detection or no standby, measure the very high level of isolation tube G.

Lenovo Z50-70 notebook cannot be started for repair due to water ingress Figure 4.
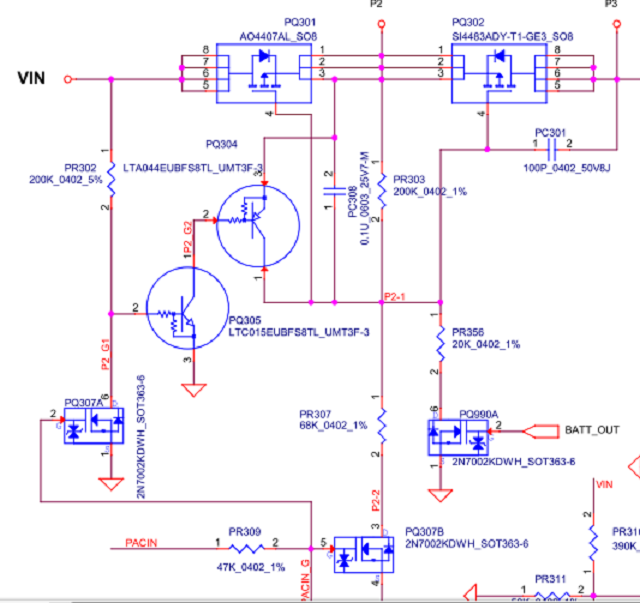
This circuit is too easy for the field students. That’s what Mr. Alin said for the first time. I won’t sell words. PQ307B is not on, and there is no partial voltage. There is no VCC in PACIN.
Tracing PACIN, converted from VCC generated by charging chip 16, measured 16 pin without VCC, and measured 20 pin VCC 19.6V (VCC is normal after body diode voltage reduction).

Lenovo Z50-70 notebook cannot be started for repair due to water ingress Figure 5.
Go on, measure 6 pin ACDET VCC 0V, and see that the drawing is divided by 390K and 59K from VIN, and there is no VCC at both ends of PR310. After careful observation, it is found that corrode is blackened at the VIN end of resistor connection.
After removing auto power off resistor, it was found that PAD and corrode were all dropped, and a little bit of insulation layer was scraped with a knife, and then the resistor was found. After searching for a long time, I couldn’t find it. Later, only two resistors were replaced by 200K and 30K resistors.

Lenovo Z50-70 notebook cannot be started for repair due to water ingress Figure 6.
VCC is the same after pressing.

Lenovo Z50-70 notebook cannot be started for repair due to water ingress Figure 7.
There is still no standby after changing the power-on, and it is normal after measuring 6 pin TC 18801 2.6V. Change the chip directly and change the power-on.

Lenovo Z50-70 notebook cannot be started for repair due to water ingress Figure 8.
switch boot current of change is normal, installation test, direct booting up.

Lenovo Z50-70 notebook cannot be started for repair due to water ingress Figure 9.
Some students thought it had been repaired, but it didn’t. The toaster found that it didn’t charge, and the battery was good after testing. Then it was disassembled and then it began to be a tragedy. After disassembly, it is found that there will be Short circuit on the upper adjustable device. After a circle test, it is found that the charging upper tube has broken down, so replace it.
The lower pipe was also tested again, and the G level of the upper and lower pipes was not suspended, which was thought to be the reason. After testing the charging again, it was found that there was still a problem, and the offline charging pin was measured to be 0 to the ground. The lower pipe is worn, so replace the lower pipe.

Lenovo Z50-70 notebook cannot be started for repair due to water ingress Figure 10.
Turn switch on again, and measure 3 pin VCC 3.3v, 4 pin VCC 3.3v, 5 pin VCC 0v.

Lenovo Z50-70 Notebook water damage Won’t Turn On Maintenance Figure 11.
It was found that PR203 was also changed by corrode. Scrape PAD again to change the resistance.VCC 0.3V is normal, and the power-on and charging are normal again. Maintenance is over!

Lenovo Z50-70 notebook cannot be started for repair due to water ingress Figure 12.