Address
304 North Cardinal
St. Dorchester Center, MA 02124
Work Hours
Monday to Friday: 7AM - 7PM
Weekend: 10AM - 5PM
Address
304 North Cardinal
St. Dorchester Center, MA 02124
Work Hours
Monday to Friday: 7AM - 7PM
Weekend: 10AM - 5PM
Lenovo Z485 notebook trigger current 0.028 repair
Machine model: Lenovo Z485 notebook
Main board number: DALZ2CMB8E0

Lenovo Z485 Notebook Trigger Current 0.028 Maintenance Figure 1
Fault phenomenon: the trigger current of notebook is 0.028.
、
Lenovo Z485 Notebook Trigger Current 0.028 Maintenance Figure 2
Maintenance process:
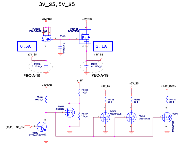
Disassemble the machine and measure the power supply without short circuit. The standby voltage of 3V and 5V is normal. When measuring the eighth pin and the third pin of the BIOS, it is found that it is only 1.7V, which should be 3.3V normally.

Lenovo Z485 Notebook Trigger Current 0.028 Maintenance Figure 3

Lenovo Z485 notebook trigger current 0.028 Maintenance Figure 4
It is found that the voltage of +3V_S5 is pulled down by 1.7V. Check the voltage of pin 2 and pin 3 of PQ142 on the drawing, and the resistance and voltage of PR432 and PR437 are normal, so it is judged that the problem lies in PQ138.

Lenovo Z485 notebook trigger current 0.028 Maintenance Figure 5

After removing one material board and replacing it, plug it in, turn it on, and the current can easily run up.

The screen lights up successfully, and the maintenance is over.
