Address
304 North Cardinal
St. Dorchester Center, MA 02124
Work Hours
Monday to Friday: 7AM - 7PM
Weekend: 10AM - 5PM
Address
304 North Cardinal
St. Dorchester Center, MA 02124
Work Hours
Monday to Friday: 7AM - 7PM
Weekend: 10AM - 5PM
iPhone x cannot be powered on for repair
Malfunction model: iPhone X
Fault symptom: no booting
The customer described that it was normal before going to bed at night, and when getting up in the morning, mobileYou won’t be able to turn it on.

iPhone x cannot be powered on for repair figure 1.
Fault analysis:
The mobile phone is good before going to sleep, and it will be no booting when you sleep. First, we should eliminate the failure of the mobile phone such as power failure and no charging, and then we can connect DC power supply to look at the startup current to judge the failure.
Maintenance process:
Then the charger does not display the charging current or the charging icon, so first eliminate no booting caused by the charging problem, then disassemble the machine, and then turn on DC power supply to see the starting current.Connect the power supply large current road was found.

iPhone x cannot be powered on for repair Figure 2.
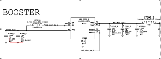
Take down the motherboard and measure that it is PP_VDD_MAIN main VCC shorted to ground.

iPhone x cannot be powered on for repair figure 3.
The rosin smoke method, Current heating test, there is no trace of Short circuit on the surface, so we need separate to check it.

iPhone x cannot be powered on for repair Figure 4.
In the middle logic part, the main VCC on the upper motherboard is opposite to the ground Diode value is normal, and the main VCC on the lower motherboard is opposite to the ground diode value shorted to ground.

iPhone x cannot be powered on for repair Figure 5.

iPhone x cannot be powered on for repair Figure 6.
The lower The rosin smoke method Current heating test found that the filter Capacitor C7511_S Colophony (Solder)on the main VCC PP_VDD_MAIN melted. Just pick it out with tweezers.

iPhone x cannot be powered on for repair Figure 7.

iPhone x cannot be powered on for repair figure 8.

iPhone x cannot be powered on for repair Figure 9.
Measure the VCC to the ground diode value to return to normal.

iPhone x cannot be powered on for repair Figure 10.
Main board welding, get up.

iPhone x cannot be powered on for repair Figure 11.
Maintenance result:
Installation test, boot is normal, function is normal. This fault is no booting caused by the main VCC filter Capacitor shorted to ground on the motherboard.

iPhone x cannot be powered on for repair Figure 12.