Address
304 North Cardinal
St. Dorchester Center, MA 02124
Work Hours
Monday to Friday: 7AM - 7PM
Weekend: 10AM - 5PM
Address
304 North Cardinal
St. Dorchester Center, MA 02124
Work Hours
Monday to Friday: 7AM - 7PM
Weekend: 10AM - 5PM
Inno3D GTX1060-3G graphics card boot screen is black or frozen repair
Graphics card model: Inno3D GTX1060-3G Black Gold God of War Edition
Malfunction: The video card is turned on screen is black or frozen
Maintenance process:
A Yingzhong GTX1060-3G black gold God of War graphics card, the fault is that the graphics card is turned on screen is black or frozen.

Inno3D GTX1060-3G graphics card boot screen is black or frozen repair figure 1.

Inno3D GTX1060-3G graphics card boot screen is black or frozen repair figure 2.
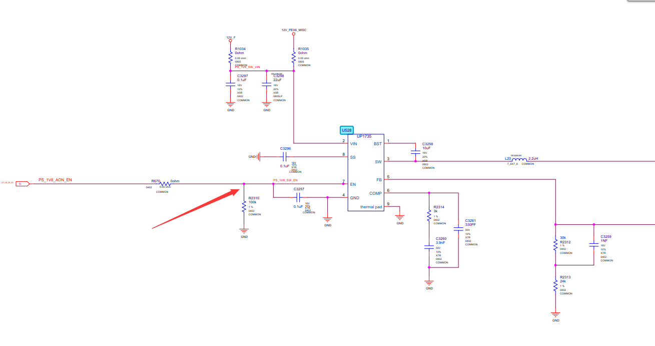
Measure all diode value, normal. When VCC is turned on, it is found that only 5V is normal, and nothing else.

Inno3D GTX1060-3G graphics card boot screen is black or frozen repair figure 3.
According to the timing inspection of 1V8 VCC U528, it is found that 3 pin has no output, and diode value has been played before to eliminate the problem of the later stage. The input of 2 pin VCC is normal at 11.8V

Inno3D GTX1060-3G graphics card boot screen is black or frozen repair figure 4.

Inno3D GTX1060-3G graphics card boot screen is black or frozen repair figure 5.
7 pin EN pin doesn’t have VCC. Normally, it should be at a high level. This VCC is a 4.9K resistor pulled up and then pulled down by a 10K resistor to divide the voltage.VCC should be above 4V.

Inno3D GTX1060-3G graphics card boot screen is black or frozen repair figure 6.

Inno3D GTX1060-3G graphics card boot screen is black or frozen repair figure 7.
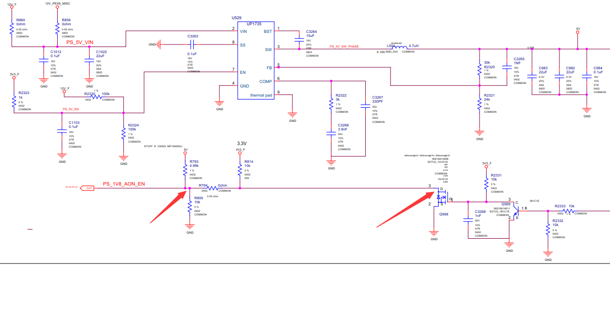
Test 1.8V EN Switch tube Q568 D pole VCC, 4.8V or so is normal, it is suspected that R794 Open circuit is disconnected.

Inno3D GTX1060-3G graphics card boot screen is black or frozen repair figure 8.
Under the magnifying glass, it was found that Oxygenation was disconnected.Jump wire and VCC are all normal.

Inno3D GTX1060-3G graphics card boot screen is black or frozen repair figure 9.

Inno3D GTX1060-3G graphics card boot screen is black or frozen repair figure 10.
Start-up test,Normally booting up, troubleshooting, and maintenance is over here.

Inno3D GTX1060-3G graphics card boot screen is black or frozen repair figure 11.