Address
304 North Cardinal
St. Dorchester Center, MA 02124
Work Hours
Monday to Friday: 7AM - 7PM
Weekend: 10AM - 5PM
Address
304 North Cardinal
St. Dorchester Center, MA 02124
Work Hours
Monday to Friday: 7AM - 7PM
Weekend: 10AM - 5PM
Huawei glory hunter game does not show this.
“Machine model” Huawei glory hunter game book
[Fault phenomenon] is not displayed.
[Maintenance process]
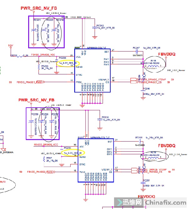
I received a game book of Huawei Glory Hunter from a customer. The customer said that the computer can only be displayed on the external screen, but not on the internal screen. I changed the screen. I went to other places to repair it before, but it was not repaired. This was sent to us to see if it could be repaired.

Huawei Glory Hunter game does not show Figure 1.
Since the external matching has been ruled out, let’s directly remove the motherboard and measure it to see if we can find the problem. Remember that this glory hunter seems to have a common problem that it is not displayed.
When I took out the motherboard, I found that the cores were all done at home. Is the graphics card hung up? Anyway, let’s check the common faults near the screen first. After all, the external connection can show that the voltage of the two safety resistors with common faults found by the power-on test is obviously a little smaller, which seems to be a mistake. The common fault of this glory hunter is that the 3.3 of the display power supply passes through the two safety resistors. If the resistors deteriorate, it will lead to voltage problems, which will cause the internal connection not to display. It seems that the last home has made a mistake and has not repaired all the video cards.


Huawei glory hunter game does not show Figure 2 and Figure 3.

Huawei Glory Hunter game does not show Figure 4.
Put on two new safety resistors. At this time, power on the test screen again, and the 3.3 voltage returns to normal. The screen display is normal, and the maintenance is over.

Huawei Glory Hunter game does not show Figure 5.
[Maintenance result] After the machine is installed, the functions of testing sound, network, recording and playing video are all normal, the frame rate of double baking for half an hour is stable, the fault is perfectly repaired, and the maintenance is over.