Address
304 North Cardinal
St. Dorchester Center, MA 02124
Work Hours
Monday to Friday: 7AM - 7PM
Weekend: 10AM - 5PM
Address
304 North Cardinal
St. Dorchester Center, MA 02124
Work Hours
Monday to Friday: 7AM - 7PM
Weekend: 10AM - 5PM
Haier mechanic M510-I5 D2 notebook Won’t Turn On repair
Machine model: Haier mechanic M510-I5 D2
Main board number: 6-71-WA500-D02A
Malfunction: Notebook Won’t Turn On
Maintenance process:
Received a mechanic’s notebook computer, and described the failure.auto power off restarted from time to time when the notebook was in use.

Haier mechanic M510-I5 D2 notebook Won’t Turn On repair figure 1.
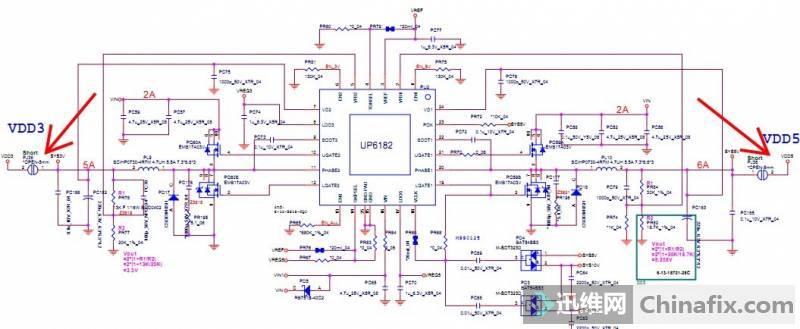
First of all, from the start of standby, 3VDD and 5VDD are available after being connected to the power supply. After waiting for auto power off, these two powers are available and not turned off. Therefore, it can be judged that there is no problem with the common point and standby VCC, and switch can be turned on again.

Haier mechanic M510-I5 D2 notebook Won’t Turn On repair figure 2.
After the standby is satisfied, press the power-on sequence to check that the secondary VCC conversion fault of this kind of motherboard is very high. From the second level VCC, we found that these VCC VCC in the figure were closed at the same time, but they were normal before VCC.

Haier mechanic M510-I5 D2 notebook Won’t Turn On repair figure 3.
Check the CPU VCC and memory VCC again, which is also normal. The VCC backend of big VCC has been tested again, but it is normal when it is not auto power off. Because the fans didn’t go crazy at auto power off, but all VCC suddenly shut down, and the temperature control part temporarily judged normal.
The backward timing is backward from the turn-on of CPU VCC, and it is measured that the turn-on of VCC chip pin VR_EN only fluctuates between 2.9V and 3.2V, which is obviously a problem.

Haier mechanic M510-I5 D2 notebook Won’t Turn On repair figure 4.
This VCC comes from a big AND gate chip, and the PG signals of all big VCC basically come here, and it is detected that the memory VCC PG signal of 2 pin is abnormal.

Haier mechanic M510-I5 D2 notebook Won’t Turn On repair figure 5.
This signal is directly sent by memory VCC chip after PWM VCC is normal. It is measured that PGOOD pin is only 2.6V. After changing the chip and pull-up resistor,VCC is still 2.6V, and VCC is still not timed.

Haier mechanic M510-I5 D2 notebook Won’t Turn On repair figure 6.
Looking back at the timing sequence, it is found that when chip 11 pin S5 turns on VCC, as soon as the probe touches auto power off, this VCC is generated by SUSC# control PQ16.

Haier mechanic M510-I5 D2 notebook Won’t Turn On repair figure 7.
This is the defect of common failing 6 pin double MOS tubes of the blue sky motherboard, which led to the appearance of one of MOSFET of auto power off.

Haier mechanic M510-I5 D2 notebook Won’t Turn On repair figure 8.
auto power off is no longer used after replacing this small tube, and VCC is back to normal everywhere.

Haier mechanic M510-I5 D2 notebook Won’t Turn On repair figure 9.

Haier mechanic M510-I5 D2 notebook Won’t Turn On repair figure 10.