Address
304 North Cardinal
St. Dorchester Center, MA 02124
Work Hours
Monday to Friday: 7AM - 7PM
Weekend: 10AM - 5PM
Address
304 North Cardinal
St. Dorchester Center, MA 02124
Work Hours
Monday to Friday: 7AM - 7PM
Weekend: 10AM - 5PM
Acer E1-451 notebook maintenance without charging
Machine model: Acer E1-451
No.: 12276-1
Malfunction: The notebook does not charge.
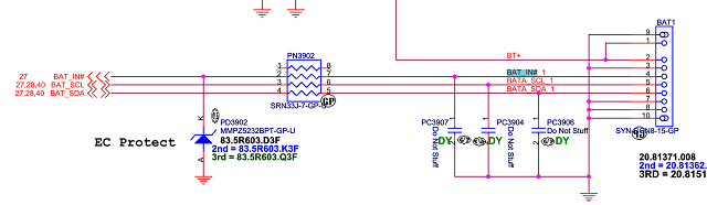
Maintenance process: the battery is still a red fork after being replaced. Measure BAT_SDA BAT_SCL Diode value is normal when disassembling the machine, and measure BAT_IN# when plugging in the battery. BAT _ in # is active at a low level, and the plugged-in battery should not be high.

AcerE1-451 notebook maintenance without charging Figure 1.
Tracing the source is pulled up through R2775 and goes directly to EC. EC comes with a program, and without 809H, you can’t brush the EC program, so you can only be a dead horse as a living horse. I remember reading a post of another model before, that is, it is good to replace the exclusion of the battery interface.
No 330 exclusion was found on the waste notebook board, but it was still the ASUS table board that gave power. It was still the same when it was removed from the table board and replaced. BAT_in# was also connected to a zener diode PD3902, which was directly replaced, but it was useless. I haven’t fixed this problem before.

AcerE1-451 notebook maintenance without charging Figure 2.
Suddenly, it occurred to me that it was a problem of pulling up the resistor. After measuring R2775, it was normal to find a 100K resistor, but it still didn’t work. However, after measuring BAI_IN# battery again, it was 3.3V instead of 2.1V Try changing the resistor a little larger.
Find a 200K resistor, plug in the battery and measure that BAT_IN# is low. It can also be turned on by pressing Switch. Then, it can’t be turned on by replacing the customer’s previous battery, and it can’t be turned on by replacing it with a new battery. After measuring BAT_IN#, it is back to a high level. At night, I have to listen to the captain’s lecture, and then try changing a 200K resistor. It’s no problem to use a new battery to turn it on.

AcerE1-451 notebook maintenance without charging Figure 3.
This time, I didn’t dare to use the old battery to boot. The old battery should be broken. The new battery has been tested for one day, and the charging and discharging are normal.

AcerE1-451 notebook maintenance without charging Figure 4.